§ 研究进展
揭示中国森林树种丰富度与结构多样性的空间格局及未来潜力
森林是地球上生物多样性最为丰富的生态系统之一,在维持陆地生态系统功能方面发挥着至关重要的作用。过去二十年来,国内关于森林多样性的研究主要集中在粗尺度(通常覆盖数十万公顷以上的面积)的伽马多样性,反映的是区域物种总数,难以揭示森林群落内部的真实物种共存状态。相比之下,基于细尺度(通常覆盖数百平方米的样方)的研究能更准确反映群落内部的结构异质性,可为制定精准的生态保护和恢复措施提供更直接的科学依据。本研究基于全国近3400个自然林样方数据,从更贴近生态过程的细尺度出发,同时评估了森林树种丰富度和结构多样性,并首次构建了精细尺度的中国自然林多样性地图。研究结果表明,两类多样性的驱动机制存在显著差异:树种丰富度主要受降水季节性的影响,其次为地形异质性和气候稳定性;结构多样性则主要由林龄决定,降水季节性和年降水量对其也有一定贡献。模型预测结果表明,未来我国自然林的树种丰富度和结构多样性分别具有约36%和27%的提升潜力(图1)。该研究为落实《昆明—蒙特利尔全球生物多样性框架》目标提供了数据支撑,也为推进精细化森林保护与管理提供了科学参考。
相关成果以“Spatial patterns and future potential of tree species richness and structural diversity in China’s forests”为题,发表在Nature Ecology & Evolution,并受邀在该杂志同步撰写研究简报,该研究同时被人民日报、新华社、EurekAlert!报道。博士后程昌锦为论文第一作者,武东海研究员和刘菊秀研究员为通讯作者。研究得到广东省重点领域研发计划和国家重点研发计划等项目资助。论文链接:https://doi.org/10.1038/s41559-025-02922-1
图1 中国自然林树种丰富度和结构多样性的空间格局(a, c)及未来潜力(b, d)。
发现长期增温能促进南亚热带森林土壤有机碳的积累
热带和亚热带森林被认为是全球最具固碳潜力的生态系统之一,其土壤碳储量约占全球陆地土壤有机碳的三分之一以上。然而,该地区未来可能面临更加频繁的高温事件,未来增温下这些生态系统能否持续积累土壤有机碳仍存在较大不确定性。一直以来,由于缺乏长期生态系统水平的增温实验,使得增温引起的植物-土壤相互作用变化如何驱动土壤有机碳的温度响应尚不明确,严重阻碍了对未来碳-气候反馈的准确预测和基于森林的气候缓解方案的科学制定。
针对这一问题,鼎湖山站于2012年在鼎湖山站建立了野外生态系统水平被动增温实验平台(+0°C、+1.0°C、+2.1°C),开展了长期观测研究。研究发现,土壤不同有机碳组分对增温的响应受增温时间的影响。土壤有机碳对增温的响应呈“两个阶段”(图2):在第一阶段(1–4年),增温导致土壤有机碳净损失,主要由于增温刺激的植物-微生物养分竞争导致土壤表层矿物结合态有机碳显著减少;在第二阶段(6–9年),由于持续的植物碳输入和微生物碳代谢的热调整使得植物来源的颗粒有机碳显著增加,从而导致土壤有机碳的净积累。这些结果表明,在适度增温下,一些湿润的热带和亚热带森林土壤可能继续积累有机碳,挑战了以往仅基于土壤增温实验而得出的结论:即普遍预测未来变暖会使热带和亚热带森林成为碳源。该研究加深了人们对增温下植物-土壤相互作用如何驱动亚热带森林土壤有机碳长期动态变化的理解。
相关研究成果以“Long-term moderate warming shifts soil carbon cycling but maintains carbon sinks in a subtropical forest”为题,发表在Cell旗下期刊One Earth。博士后刘旭军为论文的第一作者,刘菊秀研究员和美国密歇根大学Peter B. Reich院士为共同通讯作者。研究得到了国家自然科学基金、广东省重点项目、广东省科技计划和中国博士后科学基金的支持。论文链接:https://doi.org/10.1016/j.oneear.2025.101465。
图2 增温下植物-土壤相互作用对南亚热带森林土壤有机碳组分的调控机制
发现森林演替过程中土壤微生物固碳能力降低
森林生态系统是陆地碳汇的重要组成部分,其土壤碳积累过程在缓解气候变化中具有关键作用。除了分解有机质分解外,土壤微生物还能通过固定大气二氧化碳直接参与土壤碳输入,但对森林演替中该过程的演变规律仍缺乏系统性认识。探究微生物固碳功能如何随森林演替变化,对准确评估森林碳汇潜力具有重要意义。
研究人员在广东鼎湖山选取处于不同演替阶段的森林类型,系统分析了土壤微生物群落结构、碳固定功能基因及其实际固碳速率。研究结合宏基因组学和13CO2稳定同位素标记技术,并利用全球755个森林土壤宏基因组数据对结果进行了验证。研究发现,随着森林演替推进,土壤微生物群落结构与植被类型协同演替,其互作网络趋于复杂和稳定。然而,与群落结构变化不同,微生物固碳功能在演替后期显著下降,参与关键碳固定途径的功能基因丰度降低,13CO2标记实验证实土壤微生物的实际碳固定速率在成熟森林中显著降低。这表明,在土壤有机碳较为丰富的晚期演替森林中,微生物的碳获取策略可能由主动固定大气 CO2转向分解利用现有土壤有机质,揭示了森林土壤碳积累过程中微生物功能的动态转变(图3)。该研究为完善全球碳循环模型和评估森林碳汇功能提供了重要的微生物学依据。
相关研究成果以“Multi-scale evidence for declining microbial carbon fixation along forest succession gradients”为题发表于The ISME Journal。周曙仡聃副研究员为论文第一作者,刘菊秀研究员、中国科学院城市环境研究所朱冬研究员为论文通讯作者。该研究得到国家自然科学基金、广东省重点领域研发计划、广东省科技计划项目及西班牙政府等项目的联合资助。文章链接:https://doi.org/10.1093/ismejo/wraf191。
图3 13CO2标记培养解析森林演替中土壤微生物固碳机制
揭示微生物网络重组驱动长期增温下微生物碳代谢的热适应
土壤每年因微生物的分解作用向大气排放约40-60 Pg的碳。气候变暖预计将进一步刺激微生物对土壤有机碳的分解,导致正的碳-气候反馈效应。然而,尽管已有大量关于增温下微生物碳代谢特征及其对土壤有机碳分解影响的研究,但多基于短期实验的观测研究。人们对长期增温影响下土壤微生物碳代谢的变化特征及其驱动机制了解有限,特别是在热带和亚热带森林中,这阻碍了对土壤碳-气候反馈的准确预测。微生物碳利用效率(即微生物将底物碳用于自身生长的比例)对土壤碳积累至关重要,但其如何随增温持续时间而变化仍不清楚。
基于鼎湖山站建立的增温平台(+0°C、+1.0°C、+2.1°C),开展了南亚热带森林土壤微生物碳代谢对长期增温的响应与适应机制研究。研究发现,增温10年后,微生物碳利用效率与温度呈正相关,这与以往预期的碳利用效率随温度升高而下降的趋势相反,说明微生物碳代谢在长期增温下发生了调整。这种转变并非由微生物多样性的变化以及底物碳有效性驱动,而是由微生物群落向更稳定的网络结构重组所致(图4)。这些网络主要由生长缓慢但高效的微生物(K策略微生物)组成,从而增强了微生物代谢的热适应能力。最终,微生物的呼吸作用和生长恢复到与未升温土壤相当的水平,部分抵消了最初的碳损失。这与先前温带森林中的仅土壤增温实验观测结果不同。
该研究强调地球系统模型需包含微生物相互作用的信息,以约束微生物碳利用效率随增温持续时间的动态变化。然而需要注意的是,尽管研究表明亚热带森林土壤对增温具有一定的自我缓冲能力,但这种能力并不是无限的。在更剧烈的增温下,微生物的这种自我调整能力可能被削弱甚至丧失。因此,研究强调维持低碳排放的努力不能松懈。相关成果以“Robust microbial interactions, not diversity, dominate metabolic thermal adjustment following decadal warming in a subtropical forest”为题,发表在Science Advances。博士后刘旭军和周曙仡聃副研究员为论文的共同第一作者,闫俊华研究员、刘菊秀研究员和美国密歇根大学Peter B. Reich院士为共同通讯作者。研究得到了国家自然科学基金、广东省重点项目、广东省科技计划和中国博士后科学基金的支持。论文链接:https://www.science.org/doi/10.1126/sciadv.adz3747。
图4 长期增温下土壤微生物碳代谢热调整的驱动机制
揭示长期高氮沉降下热带原始林土壤微生物代谢限制的垂直分异规律
传统观点认为,热带森林相对 “富氮贫磷”的特性使其对氮沉降异常敏感,氮沉降会进一步加剧磷素限制。然而,目前尚不清楚在高度风化的热带森林中,长期氮素输入如何影响不同深度的土壤微生物代谢限制。
鼎湖山站于2002年建立了长期连续氮添加实验样地(4种梯度:0-150 kg N ha⁻¹ year⁻¹),探讨了长达20年的高氮素输入如何影响不同土壤剖面中土壤微生物代谢限制特征。研究发现,与传统观点不同,长期氮添加对磷限制的影响具有深度选择性:表层土壤的磷限制增强,而深层土壤则未受影响。土壤微生物可通过下调微生物群落丰度来适应磷限制,其中放线菌的相对丰度可指示磷限制状态。与此同时,长期氮添加通过增加表层土壤溶解性有机碳(DOC)含量缓解了微生物的碳限制,但加剧了深层土壤微生物碳限制(图5)。该研究首次证实长期氮沉降对热带森林土壤微生物代谢限制的影响具有深度选择性,并且修正了"氮沉降普遍加剧磷限制"的单一结论。考虑到微生物碳-磷代谢的"深度分异"现象,研究特别提出未来地球系统模型需纳入深度依赖的微生物代谢限制参数,特别是在预测热带森林碳汇功能时。这一成果为预测全球氮沉降加剧背景下热带亚热带森林生态系统功能变化提供了关键科学依据。
相关研究成果以“Divergent microbial metabolic limitations across soil depths after two decades of high nitrogen inputs in a primary tropical forest”为题,发表在全球变化研究领域权威期刊Global Change Biology。硕士生庞朝龙和张泽和为共同第一作者,鲁显楷研究员为通讯作者。该研究得到广东省重点领域研发计划、国家自然科学基金和广东省科技计划等项目资助。文章链接:https://doi.org/10.1111/gcb.70440
图5 氮添加对表层和深层土壤微生物代谢限制的主要影响途径
揭示氮沉降背景下不同菌根树种生物量碳固存响应差异
近几十年来,人为活动导致的大气氮沉降持续增加,深刻影响着森林生态系统的生产力和碳汇功能。氮素是限制森林初级生产力的关键元素之一。增加氮素输入可以刺激森林生产力及其生物量中的碳固存,但这种影响的程度和全球重要性仍然还未得到系统评估。
通过整合全球范围内的123项氮添加实验数据(涵盖71个树种,189组观测),深入探究了不同树种的生物量碳固存对氮添加的响应规律。同时,采用单位氮添加引起的树木生物量碳增益(CperN)这一指标,以更准确地量化氮沉降的碳汇效应,并利用全球菌根树木分布图估算了菌根类型调控下的全球树木碳固存潜力。研究发现:(1)纬度是调控树木生物量CperN的关键环境因子,CperN随纬度升高而增加,表明高纬度氮限制生态系统对氮添加的响应更敏感;(2)菌根类型是导致树木响应差异的最重要生物学因子,AM树木的CperN平均约为ECM树木的6倍(17.2 vs. 2.9 kg C kg N⁻¹),这源于两者截然不同的氮获取策略:ECM树木及其真菌能直接利用有机氮,策略保守;而AM树木更依赖无机氮,因此能从氮添加中获得更大生长收益。研究进一步估算表明,若忽略菌根类型的差异,全球尺度上氮沉降的树木碳固存总量将被高估12%(约9.8 Tg C yr⁻¹),在温带森林中甚至会被高估17%。这种高估主要源于ECM树种在温带森林中占主导地位但其CperN相对较低(图6)。研究强调,未来的全球生物地球化学模型必须充分考虑菌根类型的分布及其功能差异,才能更准确地预测氮沉降背景下森林碳汇的变化趋势。
研究成果以“Tree-mycorrhizal types differ in their biomass response to nitrogen addition”为题在线发表在Soil Biology and Biochemistry。博士后陈国茵为论文第一作者,博士后胡苑柳与广东省科学院广州地理所吴建平副研究员为共同第一作者,邓琦研究员为论文通讯作者。文章链接:https://doi.org/10.1016/j.soilbio.2025.109967
图6 氮沉降下植物生物量CperN在同树种类型和生态系统的差异
基于树蕨基因组多样性破译“活化石”植物亿万年演化之谜
桫椤科树蕨是蕨类植物中典型的古老孑遗类群,因起源古老和独特的树形而备受关注。其宏观形态自侏罗纪以来高度保守,被誉为恐龙时代“活化石”。尽管形态演化缓慢,该类群却表现出丰富的物种多样性及较强的环境适应能力,成功应对亿万年数次环境剧变,引发了进化生物学中长期未解的谜题:为何这些类群能在保持稳定外形的同时,具备如此强大的生存韧性?
通过构建了不同生态型 (典型乔木状树形及无显著树干的非树形)桫椤科植物高质量基因组图谱,整合比较基因组学与转录组学, 深度解析了其基因组演化机制。结果发现,在整体分子进化速率相对缓慢的背景下,整个树蕨谱系仅在约1.54亿年前共享一次全基因组复制(WGD)事件。该事件赋予了树蕨双重适应优势,不仅赋予了祖先树蕨对侏罗纪晚期环境剧变的适应能力,也为后期物种多样化提供了遗传基础。典型树形物种优先保留与细胞壁合成和木质化相关的基因以强化支撑结构,而非树形物种则更多保留代谢与防御相关基因以增强生存韧性。研究还发现,转座子元件的持续爆发驱动了基因组结构动态变化,包括显著的基因组大小变异和染色体重排,成为局部快速演化的核心驱动力。此外,乔木状的表型创新并非简单依赖于WGD滞留基因剂量,而更依赖于复杂的转录调控,该机制可能通过协同木质素合成与光感知过程,进一步促进树蕨在被子植物主导的林下环境中的适应(图7)。该研究将传统认知的活化石植物“演化停滞”重新定义为一种基因组的动态平衡。宏观进化迟缓背景下的基因组可塑性与局部创新,正是树蕨成功跨越亿万年地质变迁的演化密钥。该成果不仅为桫椤科珍稀“活化石”蕨类植物的保护研究提供了重要的基因组资源,同时为理解古老孑遗植物的长期存续与演化提供了全新理论框架。
相关研究成果以“Resolving the stasis-dynamism paradox: Genome evolution in tree ferns” 为题发表在Molecular Biology and Evolution。博士生魏作影为论文第一作者,根特大学Yves Van de Peer教授、康明研究员及王静研究员为通讯作者。该研究工作得到了广东省重点领域研发计划、国家自然科学基金、广东基础与应用基础研究旗舰项目等的资助。论文链接:https://doi.org/10.1093/molbev/msaf247
图7 桫椤科植物基因组多样性
揭示报春苣苔属土壤专化适应的遗传基础
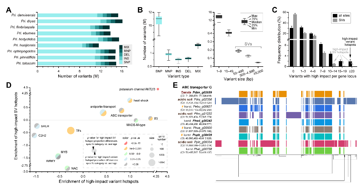
土壤专化适应是指植物对特殊或极端土壤环境的进化适应,这一机制被广泛认为是驱动植物多样化与物种形成的重要力量,但其基因组基础尚未阐明。报春苣苔属(Primulina,苦苣苔科)包含200余个物种,具有独特的生态位分化与形态多样性特征。该属植物主要专性分布于中国南方喀斯特地区的钙质土壤,少数物种则适应丹霞或酸性土壤环境,为解析土壤专化适应性机制提供了理想模型。
本研究完成了7个高质量基因组组装,构建了涵盖喀斯特、丹霞及酸性土壤9个物种的报春苣苔属泛基因组,为解析土壤专化适应机制提供了关键基因组学资源。喀斯特适生物种基因组显著小于非喀斯特物种,与其LTR重复元件含量降低相关,符合基因组氮限制假说。两次谱系特异性全基因组加倍(WGD)事件显示,大基因家族的重复拷贝倾向于丢失,而转录因子家族成员尽管数量众多却优先保留,暗示适应性与非适应性进化力量的共同作用。泛基因组分析发现,离子通道与转运蛋白基因在变异热点区域显著富集,且在喀斯特谱系中频繁受到正选择,这些候选基因与土壤贫瘠耐受性、抗旱性及肉质叶片的重复进化相关。值得注意的是,位于高影响变异热点区域的ABC转运蛋白G亚家族(ABCG)在喀斯特物种中检测到正选择信号且结构保守,而非喀斯特物种则携带特异的大型插入片段(图8)。综上,基因组缩小、WGD后功能基因的偏向性滞留及离子转运通路适应性进化协同驱动了报春苣苔属植物对特殊土壤生境的适应。本研究为生态基因组学提供了土壤专化与基因组演化关联的新视角。
相关研究成果以 “Primulina pan-genome reveals differential gene retention following whole-genome duplications and provides insights into edaphic specialization” 为题发表在生物学主流期刊Cell Reports。冯超副研究员为第一作者。该研究工作得到了广东基础与应用基础研究旗舰项目、国家自然科学基金和中国科学院青年创新促进会项目等资助。论文链接:https://doi.org/10.1016/j.celrep.2025.116763
图8 报春苣苔属图形泛基因组拓扑结构中的遗传变异
发现亚热带森林树种在垂直移位模拟增温下表现出有限的叶片热适应性,但具有更高的热耐受性
尽管已有许多研究探讨植物对短期增温的热适应能力,但对长期增温效应的了解仍然有限。该研究依托鼎湖山站长期野外模拟增温实验平台,将两种本地树种(短序润楠和木荷)的幼苗从高海拔地区(600米)迁移至低海拔地区(30米)。海拔移位处理显著促进了木荷的生长,但抑制了短序润楠的生长。研究发现海拔移位增温处理对短序润楠和木荷的净光合速率、羧化最大速率、最大电子传递速率及其最适温度均无显著影响。海拔移位增温处理显著提高了短序润楠的呼吸速率,但对木荷的呼吸速率没有显著影响。这些结果表明,这两种树种在光合作用和呼吸作用方面都表现出有限的热适应能力。然而,在海拔移位增温处理下,两种树种的光合热耐性和热安全边际显著提高,表明它们的光系统 II 对热胁迫的耐受阈值有所提升(图9)。尽管这两种亚热带树种在碳代谢方面的热适应能力有限,但海拔移位增温处理有利于木荷的生长,而不利于短序润楠的生长。本研究提升了我们对亚热带树种应对未来气候变化适应能力的认识,并可为全球植被模型的改进提供参考。
相关研究成果以“Limited leaf thermal acclimation but higher tolerance in subtropical trees after 10-year translocation in Dinghushan biosphere reserve”为题发表在Agricultural and Forest Meteorology。出站博士后吴婷(现就职江西农业大学)为论文第一作者,刘菊秀研究员为论文通讯作者。研究得到国家自然科学基金、广东省重点研发计划及江西省赣鄱英才项目的支持。论文链接:https://doi.org/10.1016/j.agrformet.2025.110721
图9 短序润楠和木荷PSII最大量子效率对温度的响应
揭示酸雨背景下南亚热带不同菌根树种应对磷限制的适应策略
长期酸雨导致的土壤酸化将加速铁、铝氧化物的活化及其对磷的吸附,从而降低土壤磷有效性。尽管研究发现,植物能够通过调动菌根真菌促进有机磷矿化,从而缓解酸化导致的磷限制,但在酸雨加剧的背景下,我国南方常绿阔叶林树种的响应及其机制仍不明确。
为此,基于鼎湖山季风常绿阔叶林长期模拟野外酸沉降实验,进一步探究林内与丛枝菌根或外生菌根共生的主要树种对酸雨加剧导致的磷限制的适应及机制。研究发现:(1)酸雨处理并未改变外生菌根树种根际土壤有效磷含量,反而导致不稳定磷的显著增加以及闭蓄态磷的下降,这些变化与根际土壤磷酸二酯酶活性及其编码基因相对丰度的增加相关。(2)酸雨处理显著降低丛枝菌根树种根际土壤有效磷及其叶片磷含量,但同时该树种在叶片磷组分中表现出更大的可塑性,即结构态磷组分显著下降而代谢态磷组分增加(图10)。这些结果表明,为应对长期酸雨引起的磷限制,外生菌根树种可能倾向于增强磷活化的营养策略,而丛枝菌根树种则更倾向于采取提高叶面磷利用率的保守策略。
上述成果以“Tropical tree-mycorrhizal types show divergent phosphorus adaptive strategies after 12-year simulated acid rain”为题,在线发表在Soil Biology and Biochemistry。博士后胡苑柳为该文第一作者,邓琦研究员为通讯作者。文章链接:https://doi.org/10.1016/j.soilbio.2025.109968.
图10 两种菌根树种在长期酸雨引起的磷限制下的不同适应策略
揭示生物与非生物多因素协同促进蜘蛛抱蛋属(天门冬科)的快速辐射
蜘蛛抱蛋属(Aspidistra;又称为一叶兰)是单子叶植物天门冬科(Asparagaceae)的一个大属。主要分布在亚洲的热带、亚热地区,其地理分布模式一方面预示着生态物种形成的普遍存在,另一方面也暗示着物种间的竞争对其分化具有重要作用。另外,蜘蛛抱蛋属极其丰富的花性状多样性也间接地反映了传粉者选择对该属物种分化的作用;尤其是,其与蕈蚊的传粉—哺育互利共生关系可以快速地促进双方的快速分化。由此可见,蜘蛛抱蛋属的物种分化可能受到多方面的生物与非生物因素的影响,但当前人们对该属进化历史的认识还知之甚少。
通过对123种蜘蛛抱蛋属物种进行了简化基因组测序,并重建该属迄今取样最多、分辨率最高的系统发育树。基于该稳健的系统发育框架,研究团队估算了该属的分化时间,并基于多种方法分析了该属物种形成速率演化动态。结果显示蜘蛛抱蛋属为一个年轻的类群,其起源于中新世和上新世的边界期(5.49 Ma;95% HPD: 3.8–7.57 Ma),在上新世暖期(Mid Piacenzian Warm Period; 2.6–3.6 Ma)其物种分化速率显著加快,达到2.27个物种/百万年。这一物种形成速率超过旧世界植物区系中所有已报道的物种形成速率。这也预示着蜘蛛抱蛋属代表着旧世界植物区系中物种分化速率最快的类群之一。研究团队进一步利用多种统计模型解析了蜘蛛抱蛋属物种快速分化的驱动力,发现包括古温度、东亚季风变化、物种竞争及传粉共生等多种生物与非生物因素可以同时独立又协同地促进蜘蛛抱蛋属的物种形成及快速辐射(图11)。
相关研究成果以“The interplay of abiotic and biotic factors likely drove one of the fastest plant radiations from tropical-subtropical Asia”为题发表在Journal of Integrative Plant Biology,同时被选为了杂志当期的封面故事。杨丽华博士为论文的第一作者,康明研究员和广西壮族自治区中国科学院广西植物研究所林春蕊研究员为论文的共同通讯作者。该研究得到了广东省基础与应用基础旗舰项目(2023B0303050001)、中国科学院战略生物资源计划项目(KFJ-BRP-007-012)和国家自然科学基金项目(32170237、 31760061)的资助。
图11 多种生物与非生物因素协同作用于蜘蛛抱蛋属的物种分化
提出热带珊瑚岛植被恢复优化模式
土壤微生物在陆地系统养分循环中扮演着关键调控作用。微生物代谢限制特征反映了其资源需求与营养物质供给之间的平衡, 对环境变化响应敏感。热带岛礁生态系统通常具有高盐、高碱、贫瘠、持水能力差等特点,这些严重阻碍了支撑植被生长的微生物学过程,导致植被恢复面临严峻挑战。因此,如何选择适宜的恢复模式已成为亟需解决的科学问题。该研究针对热带珊瑚岛脆弱生态系统,聚焦在微生物养分代谢限制,探讨其对不同植被恢复模式的响应机制。
该研究依托长期观测样地,分析了不同植被恢复模式下(无植被、单一种植和混合种植)的土壤酶化学计量特征,并运用酶化学计量和矢量模型解析了土壤微生物代谢限制状况。研究发现,热带珊瑚岛土壤养分是调控微生物代谢限制的主导因素,微生物代谢主要受碳(C)和氮(N)可利用性的强烈限制,而磷(P)并非限制因子。尤为关键的发现是,单一种植模式(如抗风桐,Pisonia grandis)比混合种植模式更能适应养分限制的岛礁环境(图12)。
基于研究结果,研究团队提出在恢复初期应优先采用以抗风桐等为代表的单一种植模式,以快速建立先锋植被并有效改善土壤养分状况;待土壤养分积累至一定阈值后,再逐步过渡到混合物种策略,以提升生物多样性与生态系统服务功能。该研究从微生物角度回答了热带珊瑚岛生态系统恢复如何选择植被种植模式的问题,为我国海岛生态系统恢复与实践提供了有力的科学依据。
相关成果以“Effects of different ecological restoration paradigms on soil microbial metabolic limitation in a tropical coral island”在线发表于Land Degradation & Development。博士生魏文涛为论文第一作者,已出站博后何小香为共同第一作者,鲁显楷研究员为通讯作者。研究得到国家重点研发计划项目等资助。文章链接: https://doi.org/10.1002/ldr.70258
图12 土壤性质、土壤养分以及微生物性质对微生物养分限制的主要影响途径
城市化如何重塑城市森林土壤有机碳稳定性
城市化进程显著改变土地利用方式,影响到毗邻森林生态系统的结构和功能,并改变土壤有机碳固存能力及其稳定性。目前,有关城市化如何影响森林生态系统土壤有机碳稳定性及其分空间分布格局的研究仍不系统。
通过综述城市化进程如何在城乡梯度上影响森林土壤有机碳(SOC)稳定性,重点分析了与稳定性相关的物理、化学和生物学指标。研究表明,与郊区森林(Suburban forests)和乡村森林(Rural forests)相比,城市森林(Urban forests)土壤有机碳稳定性显著降低,尤其是稳定性物理学组分——矿物结合有机碳(MAOC)的减少。SOC化学稳定性在郊区森林土壤中表现更优,这类土壤通常积累更多不易氧化有机碳,有利于长期碳固存。微生物量碳等生物学指标在城市森林中普遍下降,特别是在凋落物和根系输入减少的受干扰区域,而介导碳循环的酶活性沿城乡梯度呈现出明显的波动。城市化可通过营养富集和物理扰动增加微生物(尤其是细菌)分类学多样性,但土地压实或污染会导致微生物丰度下降,这可能会限制微生物介导的SOC稳定过程。
在城市森林,影响SOC稳定性的主要因素是人为胁迫因素;在乡村森林,主导因素则表现为生物因素和气候过程;城郊森林则同时受自然与人类活动的综合驱动(图13)。识别这些差异性调控机制对于理解城市化进程中土壤有机碳持久性至关重要。此外,文章指出了城市生态系统面临的挑战和管理对策、当前研究存在的局限性,以及未来研究方向。
相关成果以“How urbanization reshapes soil organic carbon stability in urban forests: a critical review”为题发表在Carbon Research。硕士生Lasisi Hammed Tobiloba为论文第一作者,鲁显楷研究员为通讯作者。研究得到国家重点研发计划项目和国家自然科学基金项目等资助。文章链接: https://doi.org/10.1007/s44246-025-00230-8

图13 城乡梯度上影响土壤有机碳稳定性的关键因素:农村森林(a)、郊区森林(b)和城市森林(c)
揭示毛竹入侵削弱森林碳汇功能并提高潜在健康风险
毛竹(Phyllostachys edulis)入侵是一种典型的生物入侵现象,其强大的地下根茎系统使其能够快速取代原生植被,重塑森林生态系统结构与功能。然而,毛竹入侵对生态过程的深层影响,尤其是对土壤微生物碳循环功能及其潜在的公共健康风险的影响,长期以来缺乏系统研究。
本研究沿毛竹入侵路径设置三个入侵水平(0%、50%、100%),通过宏基因组测序与高通量扩增子测序与Meta分析,系统揭示毛竹入侵对土壤微生物群落及生态功能的影响,主要包括以下两个方面:
(一)毛竹入侵导致土壤微生物群落确定性组装增强,抗生素抗性基因(ARGs)与毒力因子(VFs)丰度显著提高,尤其在郊区和城市地区表现突出。结果表明,毛竹入侵通过改变土壤pH及养分状况促进携带抗性和毒力基因的微生物类群富集,而人工恢复措施可有效降低其丰度,减缓潜在健康风险(图14)。该成果以“Elevated public health risks from changes in microbial communities mediated by Moso bamboo invasion”为题发表于 Environmental Research。已毕业硕士研究生陈锐佳为论文第一作者,周曙仡聃副研究员为通讯作者。该研究得到国家自然科学基金、广东省重点研发计划等项目资助。文章链接:https://doi.org/10.1016/j.envres.2025.122215
(二)毛竹入侵显著降低了土壤细菌群落多样性与网络复杂性,抑制了与碳循环相关的关键功能基因,导致土壤有机碳含量显著降低。通过Meta分析进一步验证了毛竹入侵普遍导致土壤有机碳含量降低的趋势。表明毛竹入侵通过改变土壤理化性质削弱微生物碳循环潜力,从而影响森林碳汇功能(图15)。该成果以“Soil Organic Carbon Decline under Bamboo Invasion: The Role of Microbial Carbon Cycling”为题发表于Journal of Environmental Management上,硕士生孟楚舒为论文第一作者,周曙仡聃副研究员为通讯作者。该研究得到国家自然科学基金、广东省重点研发计划等项目资助。文章链接:https://doi.org/10.1016/j.jenvman.2025.127999
图14 毛竹入侵程度、土壤性质以及细菌和真菌多样性对ARGs和VF相对丰度的影响
图15 毛竹入侵对土壤有机碳含量的影响
§ 合作交流
第二十四届中国生态学大会并组织专题分会场
2025年10月24日至26日,第二十四届中国生态学会在湖北武汉顺利召开。鼎湖山站鲁显楷研究员、邓琦研究员、郑棉海研究员、李跃林研究员、刘世忠高级工程师、朱晓敏副研究员和毛晋花助理研究员等十余人前往参加。其中,我站鲁显楷研究员和刘菊秀研究员参与召集,鲁显楷研究员主持了“全球变化下森林生态系统:响应、适应与恢复”的专题分会场研讨。专题共设置了21个口头报告,吸引了大批森林生态学领域的同行前来交流。
同时,我站多名师生在多个会场进行了口头报告。其中,邓琦研究员在“生态系统多功能性”分会场做了题为“树木菌根类型调控生物量碳固存响应氮沉降”的报告。毛晋花助理研究员在“稳定同位素技术在生态保护修复中的应用”分会场做了“南亚热带典型豆科森林中大气沉降氮的去向——基于长短期试验”的报告。刘旭军博士在“全球变化下森林生态系统:响应、适应与恢复”分会场做了“长期增温改变了南亚热带森林土壤有机碳的积累模式”的报告(图16)。这些报告围绕鼎湖山站的长期实验平台,介绍了我站今年来围绕当前生态学领域的热点和关键科学问题的探索和尝试,展现了鼎湖山的风采,获得了同行广泛的关注。
图16 鼎湖山站部分参会人员照片
与科罗拉多州立大学、北京大学深圳研究生院等单位开展野外实地考察与交流
2025年7月10日,在鼎湖山站武东海研究员的邀请下,科罗拉多州立大学陈安平研究员、北京大学深圳研究生院洪松柏研究员、鼎湖山站徐文芳副研究员以及随行研究生、博士后等共10余人前往鼎湖山站进行野外样地考察和交流。
一行人首先到鼎湖山站的季风常绿阔叶林永久样地了解了季风林样地的发展历史、实验设计以及该森林群落结构等情况,并参观大样地的通量塔设施。随后一行人又一同前往五棵松样地考察基于海拔温差进行的垂直移位增温平台及通量塔设施,鼎湖山站李旭博士向大家介绍了该平台及样地各项实验设施的实验设计及其原理等。另外,根据样地的考察情况,大家就自动化监测如无人机的应用和通量塔观测等如何进行更深层次的生态学研究进行了深入的交流与探讨(图17)。
本次考察活动不仅搭建了高水平的学术交流平台,更深化了鼎湖山站与各科研单位的合作,为未来科学研究与技术开发的协同创新奠定了坚实基础。在此,诚挚感谢所有参与本次考察活动的专家学者。
图17 考察人员合影
参与广州市中学生“英才计划”科技特训营活动
2025年7月27日下午,广州市中学生“英才计划”科技特训营学习成果汇报交流暨结营仪式在广州市八十九中学顺利举行。来自中国科学院华南植物园、中国科学院广州能源研究所、中国科学院广州生物医药与健康研究院以及华南理工大学、暨南大学、广州大学等6家承办单位十余名高水平科学实验室的导师代表,与307名中学生营员共同参加了本次活动。
该项目于2025年1月启动,鼎湖山站的刘菊秀研究员和鲁显楷研究员分别指导了中国科学院华南植物园生态学方向的科技培训工作。两位导师及其团队成员分工合作,紧密围绕气候变化与生态系统响应方向,为中学生们设计了一系列兼具趣味性与挑战性的科研实践项目。同学们在导师的带领下,逐步学习文献查阅、实验设计、数据分析和成果总结等科研基本流程,亲身体验科学研究的严谨与乐趣(图18)。
指导过程中,课题组注重激发学生的科学兴趣和创新思维,鼓励他们大胆提问、小心求证。通过“一对一”或“小组式”的辅导方式,中学生们不仅初步掌握了科研方法,更在实践过程中展现出惊人的创造力和解决问题的能力。鼎湖山站指导的两组学生分别以“极端干旱对华南常见树种生长的影响”和“城市森林植物多样性对土壤碳汇功能的影响”为主题的成果展示中荣获“三等奖”。
图18 学生科研成果展示与获奖
参与 “‘百千万’新地标”系列纪录片《不负青山》拍摄
2025年是“绿水青山就是金山银山”理念提出20周年,也是广东深入推进绿美广东生态建设的第三年。已经绿起来的南粤大地,正向着美起来的目标阔步前进。为展现广东省在推进“百千万工程”过程中绿美生态与特色产业协同发展形成的新地标,羊城晚报策划推出“‘百千万’新地标”系列纪录片,用镜头定格生态之变、生态之美。鼎湖山站刘菊秀研究员、褚国伟高级工程师和俞梦笑高级工程师参与视频的拍摄与制作,该视频于8月30日推出,受到系列好评(图19)。
图19 纪录片宣传页
参与《开讲啦》“@ 绿水青山中的你” 系列节目录制
2025年8月-9月,应中央一套“开讲啦”节目组邀请,闫俊华研究员作为主讲人参与节目录制,演进题目为“森林可以离开人类,但人类离不开森林!”,演讲从鼎湖山视角,走进鼎湖山,读懂这片森林的“双碳”密码。节目于10月18日22:30档, CCTV-1《开讲啦》正式播出(图20)。鼎湖山站俞梦笑高级工程师、张炜研究员和鼎湖山保护区何锦燕等参与节目录制。同时在“CCTV1开讲啦”微博视频号推出8个与森林和鼎湖山自然保护等相关的短视频,收到广大读者的一致好评。
图20 节目宣传页
参加第五届世界生物圈保护区大会官方宣传片拍摄
2025年9月22日,第五届世界生物圈保护区大会在中国杭州拉开帷幕,来自世界各地的声音汇聚于此,共同探讨人与自然的未来。与此同时,大会官方宣传片重磅上线,向世界讲述人与自然的故事。鼎湖山站副站长褚国伟等参与拍摄第五届世界生物圈保护区大会官方宣传片,一起向世界讲述发生在鼎湖山的人与自然的故事。
图21 MAB宣传片
参与“中科院之声”系列微纪录片-《“绿色奇迹”的先行者》拍摄
第五届世界生物圈保护区大会将于2025年9月22日至25日在浙江杭州举办。中国科学院科研人员长期扎根保护区,为人与自然和谐共生提供了科学与实践交织的“中国经验”。“中科院之声”推出系列微纪录片,讲述科技支撑生态文明建设背后的故事。鼎湖山站武东海研究员,鼎湖山保护区的范宗骥副局长、彭丽芳科长等参与拍摄制作,该纪录片《绿色“奇迹”的先行者》于9月18日播出(图22)。
图22 纪录片宣传页
天井山林场监测样点两座通量塔通过验收
2025年12月12日,中国科学院华南植物园财务资产处、鼎湖山站、监理公司、建设公司、设计公司、地勘公司、天井山林场相关负责人共同组成验收小组,对鼎湖山站在韶关市乳源瑶族自治县天井山林场新建的2座通量塔建设工程进行验收,经过验收小组现场查看和材料审核,认为达到验收条件,通过验收。
项目经费由广东省林业局支持,2座通量塔分别位于南岭国家公园候选区天井山林场的六马岭和叶竹山地区(图23),设计为长×宽为2 m×2 m,高30 m。下一步将启动国家发改委“十四五”科教基础设施项目“碳汇监测技术与国产装备研发能力提升”华南森林碳汇监测子平台135米高通量塔的建设,联同鼎湖山站在天井山林场现有的3座30米高的通量塔,形成南岭国家公园“1高塔+5副塔”的通量塔群布局,实现区域碳源汇实时测定,建成碳汇数据汇聚系统和核算评估体系,为区域-全国碳汇评估提供基础数据和集成评估方案,为我国实现“双碳目标”和生态保护与修复提供关键的科技支撑。
图23 叶竹山(左)和六马岭(右)通量塔
承担的“十四五”国家重点研发计划项目召开年度进展会
2025年12月21日,鲁显楷研究员承担的“十四五”国家重点研发计划“南岭山地生态系统恢复与生态安全保障技术”项目2025年度进展汇报会在中南林业科技大学召开。项目跟踪专家、特邀专家及科研骨干等60余人参会,总结阶段性成果,研讨关键技术,规划下一年重点。会议特邀漆良华研究员、姜春前研究员、文香英教授级高级工程师分别围绕人工林质量改善、生态系统服务提升、全球生物多样性标准等主题作报告,为项目提供重要参考。
项目负责人鲁显楷研究员汇报整体进展后,五个课题负责人分别就生物多样性机制、受损天然林恢复、退化农林复合系统提升、物种栖息地重建及生态安全保障模式等内容进行汇报。专家组对进展表示肯定,并就关键技术集成与成果应用提出建议。下午项目组内部研讨中,各子课题汇报了下年度计划,围绕数据共享、示范协同等议题深入交流,进一步明确攻关方向(图24)。
会议总结强调,各课题须落实专家意见,确保高质量推进,力争产出标志性成果,支撑南岭生态保护与国家生态安全战略。此次会议标志着项目进入深化实施的关键阶段,为区域生态治理与绿色发展提供科技支撑。
图24 会议现场
2025年下半年鼎湖山站博后和研究生培养情况
2025年7-12月,鼎湖山站进行了18场博士后出站、中期、研究生开题报告、中期考核与毕业答辩,共有7名博士后出站,3名博士生毕业,1名硕士生毕业;2位博士后完成中期考核,完成4位博士和8位硕士的开题报告,以及6位博士和9位硕士的中期考核工作。
表1 2025年下半年鼎湖山站博后出站和研究生毕业情况
|
序号 |
姓名 |
培养层次 |
论文题目 |
导师 |
|
1 |
李安迪 |
博士后 |
模拟氮沉降对陆地生态系统菌根真菌及土壤碳固持的影响 |
刘菊秀 |
|
2 |
Mwangi Brian Njoroge |
博士后 |
Climate Extremes and Resilience of Subtropical Forests: Insights from Long-Term Eddy Covariance Observations |
刘菊秀 |
|
3 |
MUSTAFA ADNAN |
博士后 |
Unraveling Soil Carbon Vulnerability in a Subtropical Forest: The Role of Temperature, Mineral Interactions, and Substrate Composition |
鲁显楷 |
|
4 |
张维俊 |
博士后 |
增温对土壤有机碳的影响及其驱动因素分析 |
邓琦 |
|
5 |
凌少军 |
博士后 |
代谢组学与转录组学整合分析揭示甜茶(Lithocarpus litseifolius)叶片二氢查尔酮的生物合成机制 |
王宝生 |
|
6 |
丁梦凯 |
博士后 |
知识引导和过程驱动的中国森林土壤碳汇潜力模拟 |
武东海 |
|
7 |
程昌锦 |
博士后 |
中国森林树种丰富度和结构多样性的空间格局及未来潜力 |
武东海 |
|
8 |
肖美娟 |
博士 |
氮沉降和降水变化对模拟森林生态系统氮磷循环的影响 |
刘菊秀 |
|
9 |
刘佩伶 |
博士 |
长期氮沉降对南亚热带森林土壤酸缓冲能力的影响机制 |
鲁显楷 |
|
10 |
魏作影 |
博士 |
树蕨基因组多样性与适应性进化 |
王静 |
|
11 |
Ans Saeed |
硕士 |
Soil microbial carbon use efficiency and its influencing factors along urban-rural gradient in forest ecosystems of South China |
鲁显楷 |
表2 2025年下半年鼎湖山站博后和研究生开题、中期人员列表
|
序号 |
姓名 |
类别 |
类型 |
题目 |
导师 |
|
1 |
曾业隆 |
博后 |
中期 |
物种丰富度和结构多样性调控中国森林恢复力的机制与潜力 |
武东海 |
|
2 |
张磊 |
博后 |
中期 |
中国人工林与自然林火灾风险差异及驱动过程 |
武东海 |
|
3 |
梁建 |
博士 |
开题 |
粤桂典型区域退化农林复合生态系统固碳减排技术体系构建与跨区域验证 |
李跃林 |
|
4 |
邓暮娟 |
博士 |
开题 |
南亚热带优势树种水分利用策略对高温-干旱复合胁迫的响应机制 |
刘菊秀 |
|
5 |
蒋妍昱 |
博士 |
开题 |
长期氮沉降对南亚热带森林土壤活性铁结合态有机碳稳定性的影响及其机制 |
郑棉海 |
|
6 |
周泳诗 |
博士 |
开题 |
台风扰动下森林生态系统结构和功能的多尺度响应及恢复过程 |
武东海 |
|
7 |
杨旭妍 |
硕士 |
开题 |
鼎湖山不同演替阶段树干液流规律及影响因素 |
李跃林 |
|
8 |
孟楚舒 |
硕士 |
开题 |
增温背景下土壤微生物固碳功能评估 |
刘菊秀 |
|
9 |
王小薇 |
硕士 |
开题 |
硅添加对干旱胁迫下木麻黄种子和幼树生长的缓解效应 |
唐旭利 |
|
10 |
谭银瓶 |
硕士 |
开题 |
酸化森林土壤微生物碳利用效率及其与有机碳固存关系研究 |
闫俊华 |
|
11 |
蔡姣姣 |
硕士 |
开题 |
代谢组学分析不同储藏年限艾草有效成分的变化趋势 |
张炜,郑希龙 |
|
12 |
高昱树 |
硕士 |
开题 |
南岭山地生态系统脆弱性评估 |
鲁显楷 |
|
13 |
刘唯 |
硕士 |
开题 |
树种多样性对花榈木早期生长叶片资源获取性状的影响 |
邓琦 |
|
14 |
董启航 |
硕士 |
开题 |
南亚热带森林土壤自生固氮潜力提升机制研究 |
郑棉海 |
|
15 |
陈荣志 |
硕士 |
开题 |
南亚热带森林演替过程的智能化模拟及碳汇潜力预测 |
武东海 |
|
16 |
许美晨 |
博士 |
中期 |
土壤固氮的驱动因素和机制 |
郑棉海 |
|
17 |
杨萌萌 |
博士 |
中期 |
南亚热带森林火烧迹地土壤碳动态及其短期恢复机制 |
李跃林 |
|
18 |
王聪 |
博士 |
中期 |
中国亚热带森林生态系统微生物群落的空间变化 |
闫俊华 |
|
19 |
吴国朋 |
博士 |
中期 |
森林自然恢复过程中土壤有机碳动态及其稳定化研究 |
刘菊秀 |
|
20 |
魏文涛 |
博士 |
中期 |
亚热带常绿落叶林土壤颗粒和矿物结合态有机碳分布格局及稳定机制 |
鲁显楷 |
|
21 |
Nazar Abbas |
博士 |
中期 |
Soil exo-enzymatic stoichiometry in evergreen broad-leaved forests in South China: pattern and mechanism |
鲁显楷 |
|
22 |
王蓝青 |
硕士 |
中期 |
不同恢复模式对南亚热带森林火烧迹地土壤多功能性影响评估 |
李跃林 |
|
23 |
邓云轩 |
硕士 |
中期 |
台风对森林生态系统的影响 |
刘菊秀 |
|
24 |
范蓉思媛 |
硕士 |
中期 |
南亚热带季风常绿阔叶林土壤微生物群落及功能对酸沉降的响应研究 |
闫俊华 |
|
25 |
马云瀚 |
硕士 |
中期 |
氮沉降下南亚热带常绿阔叶林不同碳源输入对土壤有机碳的影响:激发效应与续埋效应 |
鲁显楷 |
|
26 |
Nimra Maqsood |
硕士 |
中期 |
Effects of long-term nitrogen additions on soil nitrogen fractions in subtropical forests of South China |
鲁显楷 |
|
27 |
李冰 |
硕士 |
中期 |
盆栽模拟下南亚热带树种混交的土壤微生物群落响应 |
邓琦 |
|
28 |
邱娜 |
硕士 |
中期 |
氮沉降对南亚热带典型人工林树种水分利用的影响及机理 |
黄娟 |
|
29 |
周芷叶 |
硕士 |
中期 |
氮氧化物对广州常见绿化植物的影响及抗性评价 |
郑棉海 |
|
30 |
田雨洋 |
硕士 |
中期 |
基于无人机遥感的不同冠层形态植物物种及花叶物候的智能识别 |
武东海 |
2025年鼎湖山站主要成果情况
2025年鼎湖山站人员共发表论文115篇,其中SCI论文101篇,因子总和达735,影响因子大于10的20篇,影响因子5-10的36篇;CSCD 13篇;授权专利3件,新增申请专利3件;申请软件著作权26项,其中授权12项;出版专著1部。站外人员以鼎湖山为研究基地发表论文45篇,其中SCI论文8篇。
表3 2025年度代表性论文(IF>10)
|
序号 |
论文题目 |
全部作者 |
刊物名称 |
|
1 |
Spatial patterns and future potential of tree species richness and structural diversity in China's forests |
Cheng Changjin, Zhou Guoyi, Tang Xuli, Wang Shaopeng, Su Yanjun, Wu Jin, Xu Xiangtao, Xu Wenfang, Lin Fangmei, Zhou Yongshi, Wang Genxu, Yan Junhua, Ma Keping, Du Sheng, Li Shenggong, Han Shijie, Ma Youxin, Liu Juxiu, Wu Donghai |
Nature Ecology & Evolution |
|
2 |
Long-term moderate warming shifts soil carbon cycling but maintains carbon sinks in a subtropical forest |
Xujun Liu, Peter B. Reich *, David T. Tissue, Guoyi Zhou, Zhiyang Lie, Ting Wu, Shuyidan Zhou, Katherine Rocci, Meijuan Xiao, Guopeng Wu, Dejie Liu, Pingping Xu, Mengdi Zhao, Junhua Yan, Deqiang Zhang, Xuli Tang, Guowei Chu, Shizhong Liu, Ze Meng, Qianmei Zhang, Juxiu Liu* |
One Earth |
|
3 |
Robust microbial interactions, not diversity, dominate metabolic thermal adjustment following decadal warming in a subtropical forest |
Xujun Liu#, Shuyidan Zhou#, Peter B. Reich*, Zhiyang Lie, Guopeng Wu, Yuelin Li, Guowei Chu, Shizhong Liu, Ze Meng, Zhanfeng Liu, Juxiu Liu*, Junhua Yan* |
Science Advances |
|
4 |
Multi-scale evidence for declining microbial carbon fixation along forest succession gradients |
Zhou Shu-Yi-Dan, Lie Zhiyang, Lei Chaotang, Zhang Qi, Liu Xujun, Wu Guopeng, Neilson Roy, Huang Fu-Yi, Chu Guowei, Meng Ze, Zhu Dong, Tissue David T., Penuelas Josep, Liu Juxiu |
ISME Journal |
|
5 |
Atmospheric nitrogen deposition has minor impacts on the abundance and diversity of arbuscular mycorrhizal fungi and their contribution to soil carbon stock in tropical forests |
Li Andi, Meidl Peter, Wang Senhao, Tang Bo, Rillig Matthias C., Yu Guangcan, Chen Jing, Liu Rongzhen, Lie Zhiyang, Wu Anchi, Rong Lili, Peng Cheng, Liu Zhanfeng, Zhang Wei, Lu Xiankai, Liu Juxiu, Ye Qing, Mo Jiangming, Zheng Mianhai |
Soil Biology and Biochemistry |
|
6 |
Divergent Microbial Metabolic Limitations Across Soil Depths After Two Decades of High Nitrogen Inputs in a Primary Tropical Forest |
Pang Chaolong, Zhang Zehe, Zhu Xiaomin, Wei Wentao, Mustafa Adnan, Chen Weibin, Mao Qionggong, Mo Jianming, Li Shuai, Lu Xiankai |
Global Change Biology |
|
7 |
Seasonal Variation of Phyllosphere Microbial Communities Under Warming |
Lei Chaotang, Zhou Shu-Yi-Dan, Tissue David T., Neilson Roy, Lie Zhiyang, Wu Ting, Liu Xujun, Meng Chushu, Li Xu, Zhu Dong, Liu Juxiu |
Global Change Biology |
|
8 |
Enhancing bread wheat resilience to cadmium and drought stress: insights from physiological, morphological, and transcriptomic responses to biochar and 24-epibrassinolide application |
Haider Fasih Ullah, Ain Noor-ul-, Siddique Kadambot H. M., Farooq Muhammad, Li Yuelin |
Biochar |
|
9 |
Tree-mycorrhizal types differ in their biomass response to nitrogen addition |
Chen Guoyin, Hu Yuanliu, Wu Jianping, Phillips Richard P., Xia Jianyang, Wang Ying-Ping, Hui Dafeng, Li Jianling, Yao Xianyu, Deng Qi |
Soil Biology & Biochemistry |
|
10 |
Tropical tree-mycorrhizal types show divergent phosphorus adaptive strategies after 12-year simulated acid rain |
Hu Yuanliu, Chen Ji, Hui Dafeng, Wang Ying-Ping, Huang Xiaolin, Hu Minghui, Zhu Yiren, Li Yonghui, Li Jianling, Zhang Deqiang, Deng Qi |
Soil Biology & Biochemistry |
2025年鼎湖山站承担项目情况
2025年鼎湖山站经费来源新增32项2493万元,在研64项1.25亿元,结题49项5333万元。在研和新增项目见表4(部分)。
表4 2025年度在研和新增项目列表(部分)
|
序号 |
项目名称 |
项目来源 |
类型 |
经费 (万元) |
|
1 |
华南植物迁地保护与资源利用关键技术 |
广东省科学技术厅 |
在研 |
4500 |
|
2 |
华南森林碳汇监测子平台 |
国家发改委“十四五”科教基础设施建设项目 |
在研 |
1742 |
|
3 |
南岭山地生态系统恢复与生态安全保障技术 |
国家重点研发计划项目 |
在研 |
1317 |
|
4 |
南岭山地生物多样性维持与演化机制 |
广东省科学技术厅 |
在研 |
1275 |
|
5 |
乡土植物功能定向筛选在城市绿地升级改造的应用 |
广东省广州市科技局 |
在研 |
400 |
|
6 |
园自筹人才项目 |
中国科学院华南植物园 |
在研 |
300 |
|
7 |
重要经济植物种质保存、利用评价与顽拗性种子萌发技术 |
国家重点研发计划项目-子任务 |
在研 |
300 |
|
8 |
深度酸化的森林土壤持续缓冲酸雨和积累有机碳机理 |
国家自然科学基金委员会-重点项目 |
在研 |
227 |
|
9 |
生态系统碳氮耦合过程 |
国家青年人才项目 |
在研 |
210 |
|
10 |
生态环境质量智慧观测与标定平台 |
中国科学院-科技条件处 |
在研 |
195 |
|
11 |
就地保护生物多样性数据采集与监测平台建设 |
广东省科学技术厅 |
在研 |
153 |
|
12 |
森林碳氮生物地球化学 |
广东省基础与应用基础研究基金委员会-杰青项目 |
在研 |
100 |
|
13 |
国家生态科学数据中心广东分中心 |
广东省科学技术厅 |
在研 |
100 |
|
14 |
广东省岩溶区植物资源科学考察 |
广东省科学技术厅 |
在研 |
100 |
|
15 |
Dimensions合作研究项目:中美栎树异交群遗传多样性对其功能性状、适应性及共生微生物多样性的影响 |
国家自然科学基金委员会 |
在研 |
100 |
|
16 |
华南国家植物园建设-重点保护野生植物引种扩繁及数字化建设 |
广东省林业局 |
新增 |
400 |
|
17 |
华南典型低效林植物多样性与固碳能力提升机制 |
国家自然科学基金委员会 |
新增 |
258 |
|
18 |
南岭国家公园候选区碳源汇立体监测设施建设 |
广东省林业局 |
新增 |
250 |
|
19 |
《Biological Diversity》(生物多样性(英文))高起点英文新刊创办 |
广东省科学技术厅 |
新增 |
200 |
|
20 |
鼎湖山服务功能评估与鸟类鸣声本底监测建设 |
广东省林业局 |
新增 |
150 |
|
21 |
南岭森林不同圈层物质能量转化和生物多样性考察 |
广东省科学技术厅 |
新增 |
100 |
|
22 |
桫椤和福建观音座莲野生种群监测和保护现状评价 |
广东省林业局 |
新增 |
60 |
|
23 |
被子植物COM分支的潜在共生固氮能力研究 |
国家自然科学基金委员会-面上 |
新增 |
53 |
|
24 |
氮沉降和降水变化下南亚热带森林植物氮磷获取策略研究:基于菌根视角 |
国家自然科学基金委员会-面上 |
新增 |
50 |
|
25 |
汉克苣苔属染色体重排机制及其遗传学效应研究 |
国家自然科学基金委员会-面上 |
新增 |
50 |
|
26 |
氮沉降对亚热带森林植物共生体和碳储量的调控机制 |
国家自然科学基金委员会-面上 |
新增 |
50 |
|
27 |
长期氮沉降下菌根真菌外延菌丝调控森林土壤N2O排放的微生物机制 |
国家自然科学基金委员会-面上 |
新增 |
50 |
|
28 |
降雨驱动下南亚热带森林流域氮素脉冲式流失特征及其调控机制 |
国家自然科学基金委员会-面上 |
新增 |
49 |
|
29 |
南亚热带森林演替中植被和土壤碳周转时间的变化规律及驱动过程研究 |
国家自然科学基金委员会-面上 |
新增 |
47 |
|
30 |
中国南亚热带森林植被生长对极端高温的响应与风险评估 |
国家自然科学基金委员会-面上 |
新增 |
46 |
§ 研究站简讯
1. 2025年6月22日-7月5日,闫俊华率团赴秘鲁国家科技创新委员会、国际马铃薯中心、秘鲁农业大学、秘鲁Leyendas植物园等相关机构进行了调研交流。调研期间,与相关机构就后续合作重点领域、合作形式,以及后续开展联合研究等达成了初步共识。
2. 2025年7月12日,鼎湖山站被评为华南植物园先进集体。
3. 2025年7月17日,组织专家对关键带项目建设进展暨实施方案调整进行了论证,包括于贵瑞院士、蒋忠诚院士、王克林研究员、陈建耀教授和林大雪高级工程师在内的5位专家以及园科研处、财资处、项目监理方、项目组成员等20余人参加。
4. 2025年7月20日,武东海受邀参加2025年中国自然资源科学大会(哈尔滨),在“风光资源开发的生态环境影响”分会场做了“探究大规模风电场对区域生态系统碳循环的影响及机制”特邀报告。
5. 2025年7月18-23日,鲁显楷赴日本参加东亚生态学会联盟第十一次国际学术大会,在“Carbon and Nitrogen Cycling in Asian Terrestrial Ecosystems under Global Change”专题研讨会上做了“Effects of long-term high nitrogen deposition on tropical forest ecosystems”报告,引起了与会者的兴趣和热烈讨论。
6. 2025年7月21-25日,鼎湖山站人员积极参与2025年“华植风采”优秀大学生夏令营,闫俊华介绍了华南植物园的深厚历史积淀和科研成就,刘菊秀和武东海介绍了团队的研究团队和成果。
7. 2025年7月25-26日,闫俊华、刘菊秀、褚国伟、张倩媚、俞梦笑、李跃林参加第一届长期生态学研究前沿论坛暨中国生态学学会长期生态专业委员会年会,闫俊华研究员做“极端生境的生态学应用”的大会报告。
8. 2025年7月26-28日,闫俊华、刘菊秀、张倩媚、俞梦笑、李跃林参加生态系统研究网络第二十七次工作会议,刘菊秀做“广东鼎湖山森林生态系统国家野外科学观测研究站工作汇报”的报告。此次会议还公布了2024年度中国生态系统研究网络青年优秀学术论文,刘旭军、列志旸的论文成功入选。
9. 2025年7月28-31日,张倩媚、俞梦笑参加第十届科学数据大会。
10. 2025年7月29-8月1日,闫俊华参加届陆地生态系统青年学者学术研讨会并做大会报告。
11. 2025年8月2-31日,王宝生赴西班牙和瑞典参加在西班牙巴塞罗那举行的欧洲进化生物学2025年度大会(ESEB 2025 congress),与参会人员介绍了课题组近年来在栎属物种研究中取得的进展;访问了瑞典农业大学(SLU)Par K.Ingvarsson教授和瑞典于默奥大学(Umea University)毛建丰(Jian-Feng Mao)副教授实验室。
12. 2025年8月20日,中国科学院和中国工程院的院士增选有效候选人名单公布,闫俊华成为中国科学院2025年院士增选有效候选人。
13. 2025年8月20-23日,陈宋佳参加第二届生态系统遥感学术研讨会。
14. 2025年8月21日,南岭2座30m的通量副塔项目开始施工。
15. 2025年8月29日,闫俊华(排名第2)参与的喀斯特石漠化过程诊断与治理关键技术研发及应用项目荣获2024年度贵州省科技进步一等奖。
16. 2025年8月29日,广州分院组织科研诚信专家组成员组成评选小组,采取集体评审的形式对分院各单位推荐的实验记录本进行现场评选,评选出较优秀的“最美实验记录本”5份,其中鼎湖山站实验记录本成功入选。
17. 2025年8月31日,广州日报以“古今接力护鼎湖 北回归线嵌明珠”为题发布整版关于鼎湖山的报道,其中,报道了鼎湖山站近年来在森林固碳方面的成就,解码森林碳密码。
18. 2025年9月23-27日,褚国伟参加2025年CERN土壤监测技术培训班。
19. 2025年9月28日,中国科学院科技基础能力局发布2025年度院级野外科学观测研究站评估结果,鼎湖山站获评“优秀”。全院共有96个野外站参加本次评估,其中10个获评“优秀”。自2001年起,鼎湖山站已连续4次在CERN及院级野外站综合评估中获评“优秀”。
20. 2025年9月28-29日,褚国伟和刘世忠会同园财务资产处杨向伟副处长、王应,监理、施工、设计、勘察等工程参与单位,以及广东省天井山林场的余海明科长,对南岭地球关键带平台的综合观测井及测流堰等工程进行了竣工验收。
21. 2025年10月2日,刘菊秀担任了十五运会火炬手,圣火传情,点燃全运激情!
22. 2025年11月1日,刘菊秀研究员、鲁显楷研究员被聘为华南植物园2025年特聘岗位A岗,康明为华南植物园2025年特聘岗位B岗,唐旭利、王宝生、张炜为华南植物园2025年特聘岗位C岗。
23. 2025年11月1日,武东海受邀参加2025年第四届中国土壤学会碳中和与全球变化学术论坛(上海),在“人工智能与碳循环模拟”分会场做了“知识引导和过程驱动的中国森林土壤分层碳汇潜力模拟”特邀报告。
24. 2025年11月4日,广东省监测中心一行4人来与我站交流在数据质量控制方面的合作。
25. 2025年11月28日,中国科学院广州教育基地第二十三届研究生学术报告会暨中国科学院大学2025年研究生学术论坛湾区分论坛上,博士生魏作影荣获报告会三等奖,硕士生谢智、庞朝龙获优秀奖。
26. 2025年12月8日—12日,基于鲁显楷承担的国家重点研发计划项目,组织召开南方丘陵山地生态恢复与生态安全保障技术”暨生物多样性保护科技需求考察会议,进一步了解我国南方生物多样性保护科技需求,为“绿美广东”提供科技支撑。
27. 2025年12月,博士生雷朝唐、魏作影荣获2025年研究生国家奖学金,硕士生谢智获硕士研究生国家奖学金。
28. 2025年12月10日,南岭2座30m的通量副塔建设完成并完成现场验收,至此我站在南岭的碳汇监测已形成5座30m通量塔的“5副塔”塔群布局。
29. 2025年12月10日,闫俊华参加首届中原生态论坛:共话绿色农业新未来会议,并做“野外台站控制实验”的报告。
30. 2025年12月12日,闫俊华承担的国家重点研发计划项目组织召开课题考核指标评审会,为下一步课题验收做准备,参与专家有于贵瑞院士、沈国锋研究员、高扬研究员、刘学炎研究员、白晓永教授、秦俊豪教授和陈修治教授。
31. 2025年12月15日,韶关开井山林场第二座20米综合观测井举行工程开工会议,鼎湖山站、财资处、建筑公司、监理公司、设计公司等单位10多人参加。建筑公司汇报了施工方案和进度安排,建设方、管理方、监理方等强调了在保证安全施工的前提下,充分利用适宜季节,适当增加械措施加快施工进度,以及保证建设资料和手续的及时性全面性的要求。
32. 2025年12月24日,“十四五”科教基础设施碳汇监测技术与国产装备研发能力提升项目初步设计方案和投资概算获国家发展改革委正式批复,鼎湖山站承担其中的华南森林碳汇监测子平台。
33. 华南生态环境论坛由武东海等发起,从2023年8月15日至今已举办52场,论坛主要面向国内外优秀的青年科学家开展,力求紧抓科学前沿,努力打造一个开放包容且百家争鸣式的学术交流平台。其中2025年7-12月共举办9期,每期会议通知同步在“鼎湖山之窗”微信公众号和鼎湖山站国家站的网站发布。
34. 鼎湖山站碳循环研究方向招聘副研究员或助理研究员2-3名,博士后2-3名,详情请查阅https://dhf.cern.ac.cn/content?id=54663。鼎湖山站拟引进1-2名水文地质方向的人才,包括研究员、副研和助研,欢迎咨询。
§ 保护区管理
开展关爱留守儿童和困境儿童的研学活动
为深入学习贯彻习近平总书记关于少年儿童和少先队工作的重要论述,积极落实农村留守儿童和困境儿童关爱服务质量提升三年行动的要求,共青团肇庆市委员会联合市民政局、市教育局、市少工委等单位,于7月10日至12日举办了“红领巾心向党・薪火精神代代传”2025年肇庆市关心关爱留守儿童和困境儿童志愿服务福彩夏令营。
此次前往鼎湖山保护区开展研学活动,旨在通过亲近自然、探索生态的实践体验、感受科学家故事,帮助留守儿童和困境儿童拓宽视野、增长见识。让他们在与大自然的亲密接触中,学习到课本之外的知识,激发对科学探索的兴趣,培养热爱自然、保护环境的意识。
图25 活动合影
与肇庆市林业局召开推进“鼎湖山生态文明示范区”工作座谈会
受肇庆市林业局邀请,2025年7月8日,鼎湖山保护区管理局局长王克亚率领管理局欧洁贞、欧阳学军、彭丽芳等全体领导班子,针对“鼎湖山生态文明示范区”建设前往肇庆市林业局拜访。市林业局党组书记、局长刘创主持座谈会,林业局党组成员、林管中心主任梁远楠,自然保护区办主任肖志东,自然资源局鼎湖分局局长蒋宇昊,自然保护区办副主任董海,国有北岭山林场场长张建国,林业局林业政策研究所主任张硕等出席会议。
会上,刘创书记强调,肇庆作为粤港澳大湾区重要生态屏障,肩负着维护区域生态安全的重要使命,其森林覆盖率长期位居广东省前列,森林资源禀赋突出,是珠三角地区重要的生态屏障和林产品生产基地,但生态保护与经济发展的协调问题亟待破解,必须坚持保护优先原则,通过科技创新推动生态产业高质量发展。
王克亚局长介绍了华南国家植物园在科研成果转化方面的成功经验。科研成果的转化是实现生态保护与经济发展双赢的关键,通过与科研机构和企业的合作,可以将先进的科研技术应用于实际生产中,提高资源利用效率,促进生态产品的开发和推广,为肇庆的生态文明建设注入新的活力。加强政、产、学、研、商、金融(用)合作是突破发展瓶颈的关键,建议双方建立长效联动合作机制,优势互补,资源共享,互惠互利,共谋发展。
此次座谈会为双方的合作奠定了坚实的基础,也为肇庆生态文明建设注入了新的动力。相信在双方的共同努力下,鼎湖山生态文明示范区建设将取得更加显著的成效,为粤港澳大湾区的生态安全和可持续发展提供有力支撑。
图26 座谈会现场
受邀参加中国科学院2025年科普工作培训会
中国科学院学部工作局于2025年7月16-18日在吉林省长春市顺利举办2025年科普工作培训会,中国科学院房喻院士、中国科学院学部工作局三级职员周德进、教育部教师工作司教师发展处一级调研员鹿旭忠、中国科学院长春分院副院长武海涛、广州生物医药与健康研究院党委副书记徐海等院内外嘉宾27人,以及院属单位代表140多人参加。鼎湖山保护区科教科科长彭丽芳受邀参加并作主题报告。
会议共邀请了来自院内外的17位专家进行主题报告分享,他们围绕中国科学院科学教育的发展现状、面临的挑战以及未来的发展方向展开了深入的探讨。房喻院士作主题为《创新驱动发展所学的人才培养和科学研究:我的一些思考》的报告,列举国内外重要学校、企业对科技创新的重视和探索,强调科学教育应重视对创新能力的培养,同时要培养德才兼备,有责任担当的人才。周德进以《中国科学院科学教育探索实践》,强调中国科学院的科普教育工作应该整合资源、搭建平台,向更系统、更专业的科学教育迈进。彭丽芳作《自然教育鼎湖山模式的探索与实践》,聚焦鼎湖山保护区的自然资源和高端科研成果,以自然教育和科研成果科普化的方式,将科学教育和自然教育深度融合的实践案例,为与会人员带来科学教育工作新的角度和思考。
图27 彭丽芳作主题报告
在2024年植物园“科普之最”评选中获奖
2025年3月5日,由中国科学院植物园科普工作协作组主办的2024年植物园“科普之最”评选活动正式公布评选结果,鼎湖山保护区提交的作品《鼎湖山探究式自然教育课程(初级版)》荣获最佳科普课程奖。
《鼎湖山探究式自然教育课程(初级版)》由鼎湖山保护区管理局彭丽芳及其团队编写,由广东科技出版社出版。本书是为进一步发挥鼎湖山保护区的科普宣教功能和作为自然教育平台的优势,经过多年的探索与实践,所形成的一套聚焦鼎湖山特色、对标中小学课标的探究式自然教育课程。
《鼎湖山探究式自然教育课程(初级版)》具有较强的可读性和操作性通俗易懂,文笔风趣,加入科学哲思,已成为鼎湖山保护区日常开展自然教育的指导用书,结合鼎湖山保护区优美的自然景观,丰富的自然资源,开展自然教育工作具有无可替代的独特优势。
肇庆市市长许晓雄到鼎湖山保护区调研并开展巡林工作
2025年9月2日,肇庆市市长许晓雄应邀赴鼎湖山国家级自然保护区,就生物多样性保护、林长制落实、生态保护与可持续发展等工作开展调研和巡林。保护区管理局局长王克亚、办公室主任欧洁贞、管护科长欧阳学军等陪同调研。
许晓雄一行首先来到草塘管护点,实地巡查森林管护和生态保护情况,详细了解鼎湖山在物种监测、栖息地恢复、生态教育等方面的工作进展。他指出,鼎湖山作为国家级自然保护区,生物资源丰富、生态环境独特,对维持区域生态平衡、促进生物多样性具有不可替代的重要意义。
座谈会上,王克亚代表华南植物园及鼎湖山保护区,对肇庆市近年来对鼎湖山保护区予以的工作支持表示感谢。他说,华南植物园与肇庆市人民政府共建“鼎湖山生态文明示范区”的工作正在进行中,双方要把握好共建的契机,多沟通、多协调,探讨开展合作的途径和内容,同时希望肇庆市能在人才交流与技术共享、专项政策倾斜、经费项目等方面加大支持力度。许晓雄表示,鼎湖山保护区要始终坚持生态优先、绿色发展理念,全面贯彻落实林长制工作要求,坚决守好森林防灭火安全底线和生态保护红线,积极探索生态旅游与科普教育创新融合模式,增强公众生态保护意识,营造全社会共同参与的良好氛围。继续加强与中国科学院华南植物园等国家级平台的深度合作,在现有基础条件下,进一步加大在人力、物力、经济等方面的支持力度,促进保护区发展,构建生态共建共治共享新机制,进一步挖掘和提升鼎湖山的生态、文化及科学价值,努力将其打造成为彰显肇庆城市形象、在全国乃至国际具有重要影响力的生态名片。
肇庆市委常委、常务副市长李兴文,市政府秘书长姚灵炎,以及鼎湖区、市林业局、市星湖风景名胜区管理局等相关负责同志参加调研。
图28 巡林中
鼎湖山首次拍摄到北部湾蜓蜥
2025年9月14日凌晨,鼎湖山国家级自然保护区高级工程师范宗骥带领科研监测团队在开展野生动物监测过程中,于保护区核心区发现并拍摄到爬行纲物种——北部湾蜓蜥(Sphenomorphus tonkinensis)。经确认,该物种为鼎湖山保护区新纪录种。
北部湾蜓蜥为2011年命名的新种,隶属有鳞目石龙子科蜓蜥属爬行类,英文名为Tonkin Forest Skink,是一种典型的林栖小型蜥蜴。该物种形态特征鲜明:体背与尾背呈古铜色,脊部具不明显黑色纵线,体侧黑纵纹自鼻孔延伸至尾部,在肩部散形成斑块,四肢背面密布黑色与古铜色斑点;尾长大于体长,头长大于头宽。眼睑边缘泛白,下眼睑可活动并被细密鳞片覆盖,耳孔近圆形,背部鳞片光滑无棱;鳞片排列具有标志性特征,大部分前额鳞相接,具2枚颊鳞、7枚上唇鳞、4枚眶上鳞等。北部湾蜓蜥主要以昆虫及小型无脊椎动物为食,常栖息于常绿阔叶林的落叶层与岩石缝隙间,其主要分布在广东、海南、广西、江西以及越南北部等地。
鼎湖山保护区科研监测团队从亥时开始爬山涉水,沿固定监测样线开展包括两爬类、鸟类及其鸣声、蝶类等的动物多样性调查。经过近二十小时的连续翻山越岭,团队成员收获满满,观测到很多平时难见的夜行性和喜晨昏活动的野生动物,北部湾蜓蜥便是其中之一。据文献资料显示,北部湾蜓蜥为日行性动物,但该物种此次在鼎湖山的记录较为特别,它是在夜间(凌晨3时03分)海拔约660米的地方观测到,这进一步丰富了该物种的行为习性。
另据悉,广东省科学院动物研究所曾于2023年在鼎湖山观测到北部湾蜓蜥。该物种两次在鼎湖山的调查记录,为研究其分布拓展和生态适应性等提供了新线索。接下来,鼎湖山保护区将针对北部湾蜓蜥开展更为深入的研究,持续挖掘鼎湖山及其周边区域爬行类多样性的深层奥秘。
图29 北部湾蜓蜥(范宗骥 摄)
鼎湖山保护区科普活动精彩纷呈
在全国科普月期间,鼎湖山保护区依托其独特的生态资源与深厚的科研底蕴,精心策划并开展了一系列形式多样、内容丰富的科普活动,不仅为公众搭建了接触科学、了解自然的优质平台,更在传播生态保护理念、推动公民科学参与方面取得了显著成效。本次科普月活动涵盖线下基层科普行动、公益探索、线上自然课堂及国际会议推介四大核心板块,各活动相互呼应、精彩纷呈。
一、基层科普行动:公园里的四季——记录湾区生物多样性之美
由鼎湖山保护区协办的“公园里的四季——湾区生物多样性之美”青少年自然科普笔记欢乐汇活动,经过线上培训、作品征集和专家评分等阶段,在广州市越秀区主会场活动暨越秀科普嘉年华上举行颁奖仪式。本次活动共诞生18份优秀作品,旨在通过自然教育与艺术创作的深度融合,引导公众(尤其是青少年)建立与自然的情感联结,讲好绿美湾区、人与自然和谐共生的故事,树立“尊重自然、顺应自然、保护自然”的生态文明理念,提升青少年科学素养,积极构建自然教育生态圈。
图30 颁奖仪式
二、森林公益探索:“鼎湖山喊你来森林‘碳’秘啦!”,解锁生态科学趣味
为让青少年近距离感受森林生态的奥秘,鼎湖山精心设计了“森林‘碳’秘”线下公益活动,邀请青少年走进鼎湖山,开启了一场兼具趣味性与科学性的生态探索之旅。活动中,鼎湖山的科普导师团队以“碳储量”为核心主题,通过“理论讲解+实地观测+互动实验”的多种形式,助力学生们直观理解森林在应对气候变化中的重要作用。在导师的带领下,学生们沿着专属科普路线,用胸径尺测量树干“腰围”,再通过专属公式算出单棵树木的碳储量,活动还设置了“碳排放权”“碳足迹小游戏”等讨论和互动环节,让学生们在轻松愉快的氛围中巩固知识,进一步激发了对生态科学的兴趣与热爱。本次活动共吸引50余名学生参与,得到了学生的一致好评,成为科普月期间最受青少年欢迎的活动之一。
图31 课程现场
三、线上公益课堂:“身边飞舞的蜻蜓”,实现科学知识“云普及”
考虑到科普的覆盖广度与便捷程度,鼎湖山推出了“身边飞舞的蜻蜓”线上公益课,通过线上直播的形式,让公众足不出户就能与蜻蜓来一场“近距离邂逅”,深入了解这一常见昆虫背后的科学知识。
线上课堂由昆虫学领域的专家主讲,课程内容围绕蜻蜓的分类、生活史、生态价值展开。专家借助高清图片与视频,生动展示了10余种蜻蜓的独特形态特征,细致讲解了蜻蜓从稚虫蜕变为成虫的奇妙变态发育过程,以及它们在捕食害虫、指示水质等生态方面的重要作用;同时,还分享了如何在日常生活中观察蜻蜓、记录蜻蜓种类的小技巧,鼓励公众成为“身边的昆虫观察者”。
四、国际会议推介:参与第五届世界生物圈保护区大会,彰显鼎湖山生态影响力
在全国科普月期间,鼎湖山积极参与了第五届世界生物圈保护区大会,借助国际平台向全球推介鼎湖山的生态保护成果与科普工作经验,进一步提升了其在国际生态保护领域的知名度与影响力。
在大会期间,鼎湖山团队通过主题展览、案例分享、宣传手册等形式,全面展示了其作为“中国第一个自然保护区”“世界生物圈保护区网络成员”的自然教育特色,即科学教育与自然教育深度融合的鼎湖山模式。此外,鼎湖山还与来自全球多个国家的生物圈保护区代表进行了交流,分享了在生态保护与科普融合方面的经验,同时也学习了国际先进的科普理念与方法,为后续科普工作的专业化、国际化发展提供了新思路。本次参与国际大会,不仅是对鼎湖山科普工作的肯定,更让世界看到了中国自然保护区在推动生态科普、践行可持续发展理念方面的积极作为。
图32 参会现场
本次鼎湖山全国科普月活动,通过“线下+线上”“专业+趣味”“国内+国际”的多元形式,构建了覆盖不同群体、不同场景的科普体系,取得了显著成效:一方面,活动直接服务公众超过7000人次,有效提升了公众尤的生态科学素养与环保意识;另一方面,通过国际会议的推介,进一步扩大了鼎湖山保护区的科普影响力,推动了科普资源的共享与整合。未来,鼎湖山保护区将继续以全国科普月为契机,聚焦“鼎湖山模式”,不断创新科普形式、丰富科普内容,持续推动生态科学知识的普及与传播,为建设“绿美广东”“绿美湾区”贡献更多科普力量。
应邀参加第五届世界生物圈保护区大会
2025年9月22日至26日,第五届世界生物圈保护区大会在杭州举行,来自150多个国家和地区的近4000名代表参会。中国科学院广州分院院长、分党组副书记、华南植物园客座研究员任海,华南植物园副主任叶清、副主任杨子银,鼎湖山保护区管理局局长王克亚、副局长范宗骥和各部门负责人等代表参会。鼎湖山保护区作为中国第一个自然保护区、中国第一批加入联合国教科文组织“人与生物圈计划(MAB)”的世界生物圈保护区和唯一隶属中国科学院的自然保护区,携系列成果和自然教育展品亮相本次大会。
任海研究员应邀在“植物多样性的综合保护:保护区、植物园与当地社区”平行论坛上,作题为《In situ and ex situ conservation of plant diversity in China》主旨报告。报告指出,在中国生存受威胁植物中,有2239种同时纳入就地保护和迁地保护,1075种仅在自然保护区中就地保护,496种仅在植物园中迁地保护,另有510余种尚未受到任何形式的保护;因此构建自然保护地体系与迁地保护体系,可为绿色发展提供战略性生物资源支撑。
图33 参会代表合影
鼎湖山成为第二十七届中国生物圈保护区网络成员大会举办地
在第二十六届中国生物圈保护区网络年会的闭幕式上,会议宣布鼎湖山世界生物圈保护区成为2026年第二十七届中国生物圈保护区网络成员大会举办地。肇庆星湖风景名胜区管理局局长胡文龙作为举办地代表出席并致辞。2026年是鼎湖山保护区成立70周年,鼎湖山保护区始终坚持严苛守护与科学管理并重,森林植被持续优化,物种记录不断丰富,已成为粤港澳大湾区重要的生物多样性宝库和生态安全屏障。
面向未来,鼎湖山保护区将始终坚持以习近平生态文明思想为指引,充分发挥世界生物圈保护区的平台优势,持续深化“保护-科研-教育-社区”协同发展的“鼎湖山模式”,为全球生态文明建设输出可复制推广的中国经验。
图34 第二十六届中国生物圈保护区网络年会合影
“鼎湖山模式”入选全国自然教育优秀案例
鼎湖山保护区将科普教育列为重要使命,2023年提出科学教育与自然教育深度融合的“鼎湖山模式”,获生态环境部宣传教育中心、国家林业和草原局宣传中心、农业农村部联合推荐,入选全国自然教育优秀案例,成为全国11家自然教育优秀案例之一。
在保护地自然教育故事国际研讨会上,鼎湖山保护区作为全国“中国生物圈保护区网络(CBRN)自然教育优秀案例”和“中国人与生物圈保护区网络自然教育女性贡献优秀案例”双项代表出席会议并作分享,向世界讲述中国自然教育故事。
图35 入选证书
彭丽芳荣获“青年人才支持计划”资助
在第二十六届中国生物圈保护区网络年会上,第二届中华人民共和国人与生物圈国家委员会“青年人才支持计划”项目资助名单揭晓,鼎湖山保护区科教科科长彭丽芳成功入选。鼎湖山保护区将依托其独特的自然资源和丰硕的科研成果,开展“世界生物圈保护区的公民科学活动对公众科学素养和保护行为的影响”研究,为自然保护区精细化管理和国家环保决策提供科学依据。
图36 荣誉证书
鼎湖山2025年森林防灭火宣传主题活动圆满举行
为深入贯彻落实习近平生态文明思想,提升全民森林防火意识,助力第十五届全国运动会安全举办,10月17日上午,以“激情全运心心相印,森林防火人人有责”为主题的鼎湖山森林防灭火宣传主题活动在鼎湖山宝鼎园天坛广场隆重举行。活动由肇庆市林业局、市应急管理局、鼎湖山森林防火指挥部等联合主办,鼎湖山国家级自然保护区管理局等单位共同承办,活动通过启动仪式、主题宣传、全民徒步等环节吸引各级领导、消防员、志愿者及市民参与,旨在强化全民森林防火意识,为第十五届全国运动会和今冬明春的森林防火营造安全稳定的生态环境,深入推进绿美广东生态建设。
本次活动通过多元互动与徒步融合,既创新了宣传形式,又提升了群众参与感,不仅强化了部门协同机制,还进一步扩大了社会影响力,更推动形成了“人人有责、人人参与”的森林防火新格局,为护航十五运、守护鼎湖山绿色底蕴注入持续动力。鼎湖山保护区将以此次宣传月为契机,持续深化防火宣传教育,完善群防群治体系,让“绿水青山就是金山银山”的理念扎根人心,为建设绿美广东贡献坚实力量。
图37 各会场活动精彩纷呈
西藏林芝市考察团赴鼎湖山国家级自然保护区考察学习
2025年10月16日,西藏林芝市林长办组织考察组与中南调查规划院专家等一行40余人赴鼎湖山国家级自然保护区开展绿美生态建设与林业产业发展专题考察。受鼎湖山保护区管理局局长王克亚的委托,办公室主任欧洁贞热情欢迎和接待考察团,并表示此次交流为两地林业工作者提供了宝贵的互学互鉴机会,有助于共同推动生态文明建设。
考察团首先来到鼎湖山保护区自然教育中心进行参观学习。科教科何锦燕结合沙盘模型为考察团系统介绍了保护区的基本概况、历史沿革、珍稀动植物资源、保护成效及科普教育成果,生动展现了鼎湖山保护区在生态保护与可持续发展方面的实践与贡献。管护科张泽坤带领考察团深入保护区典型生态区域进行实地考察,双方围绕日常巡护、森林病虫害防治、科研监测及生物多样性保护等议题进行了深入沟通与交流。
此次考察不仅彰显了鼎湖山作为中国首个自然保护区的示范意义,也为东西部地区林业合作搭建了重要平台。双方一致希望未来能在林业管理、生态产业与科研创新等方面深入沟通、互鉴共进,携手为筑牢国家生态安全屏障贡献力量。
图38 集体合影
2025年鼎湖山保护区跨学科科学教育研讨会成功举办
2025年11月6日-7日,由中国科学院学部工作局指导,中国科学院广州分院主办,肇庆市教育局、鼎湖山保护区管理局及肇庆市教师发展中心共同承办的2025年鼎湖山保护区跨学科科学教育研讨会在鼎湖山保护区成功举行。来自中国科学院院属单位的科研人员、广东省一线教育工作者、肇庆市教育局工作人员和肇庆学院教育专业教师以及学生代表共50余人齐聚鼎湖山保护区参加本次研讨会,鼎湖山保护区管理局副局长范宗骥作为鼎湖山保护区代表对与会嘉宾的到来表示热烈欢迎。
中国科学院广州分院科技合作处负责人在致辞中表示:中国科学院作为国家战略科技力量,始终将科学教育视为重要使命。科研工作者在鼎湖山开展长期定位观测研究,丰富的科研数据和宝贵的研究成果成为跨学科科学教育的鲜活教材,希望各位同仁在此次研讨会中深入交流、分享智慧,共同探索跨学科科学教育的有效路径和标准化模式。肇庆市教育局党组成员、副局长李吉涛表示:肇庆市教育局将以本次研讨会为契机,进一步深化与各方的合作,共同浇灌科学教育的沃土,把鼎湖山的生态资源和中国科学院的科研资源转化为教育资源,推动跨学科课程与中小学课标深度衔接,让更多学生在探究自然中提升科学思维、掌握学习主动权。
图39 李吉涛致辞
本次研讨会以“科学探究跨学科创新学习:激发内驱力,赋能学习主动权”为主题,得到中国科学院科普项目《跨学科科学教育开发路径和标准化研究》的支持。鼎湖山保护区致力于探索青少年科学教育的新路径,打破学科之间的界限,激发学习兴趣,提高学生的科学素养和整体性认识,培养创新精神,锻炼实践能力;以实现中国科学院科研力量与广东省教育改革实践的深度融合为目标,促进青少年儿童的全面发展。未来,鼎湖山保护区将进一步开放科普资源、深化跨学科合作,携手打造全国领先的青少年科学教育示范基地,为培养新时代青少年贡献力量。
鼎湖山保护区入选广东省首批自然教育优秀文创名单
近日,广东省自然教育优秀文创和活动样板征集活动评选结果正式揭晓。经多轮综合评审,最终确定广东省自然教育优秀文创实物类100件、设计类30件,以及广东省自然教育活动样板33个。鼎湖山保护区上报的“四季冰箱贴”和“物种多样性系列文创”成功入选广东省自然教育优秀文创名单(实物类),展现了鼎湖山保护区在自然教育领域的创新成果。
本次征集活动由广东省林业局等相关单位组织,旨在推动自然教育事业发展,鼓励创作更多优质的自然教育文创产品和活动方案。鼎湖山保护区凭借其独具特色的文创设计,在众多参赛作品中脱颖而出,体现了其在自然教育与文化创意结合方面的积极探索。
鼎湖山四季冰箱贴以保护区不同季节的特色景观和生态环境为主题,以昆虫(金裳凤蝶)、鸟类(红嘴相思鸟、白鹇)、兽类(豹猫)为核心,覆盖鼎湖山不同类群珍稀生物,通过冰箱贴的形式进一步丰富文创对物种多样性的呈现维度;物种多样性系列文创则聚焦保护区内丰富的动植物资源,产品涵盖徽章、水杯、明信片三大类,每类产品均深度融合鼎湖山独特的生态资源,兼具观赏性、实用性与科普性。
未来,鼎湖山保护区将继续深化自然教育工作,开发更多优质文创产品,推动公众尤其是青少年群体更好地了解自然、亲近自然、保护自然,为广东省自然教育事业高质量发展贡献力量。
图40 鼎湖山保护区文创
肇庆市林业发展“十五五”规划编制调研组赴鼎湖山保护区开展专题调研
2025年12月10日,为科学编制肇庆市林业发展“十五五”规划,肇庆市林业局联合国家林业和草原局中南调查规划院专家组成专项调研组,赴鼎湖山保护区开展实地调研。此次调研旨在深入了解保护区发展现状与现实挑战,为系统谋划全市未来林业与自然保护事业提供重要依据。
在专题座谈会上,保护区办公室主任欧洁贞详细介绍了保护区的基本情况、历史沿革、主要保护对象及生态系统服务功能;管护科科长欧阳学军及科教科工作人员系统介绍了日常管护、科研监测、自然教育、物种保护等主体工作的开展情况,以及近年来在加强属地协同、推动共建共管方面取得的进展。双方还围绕资源保护、社区协调、发展空间等方面存在的难点问题进行了深入交流,为规划编制聚焦实际问题提供了第一手资料。
会后,调研组参观了鼎湖山保护区自然教育中心展厅。通过丰富的图文资料、珍贵实物标本和多媒体演示,调研组全面了解了鼎湖山作为我国首个自然保护区的发展历程、生态地位、生物多样性,以及在长期科研监测、自然教育基地建设、促进社区可持续发展等方面所做的持续努力与重要贡献。
为深入了解自然教育及生态体验设施的建设与利用状况,调研组随后深入保护区开展了户外实地调研,现场考察了自然教育径、生态解说标识系统等设施场所,亲身体验保护区的生态环境,并就优化自然教育设施布局、提升生态体验品质、促进生态保护与自然教育深度融合方面,与保护区工作人员交流意见。
本次调研是肇庆市林业发展“十五五”规划编制过程中的关键环节之一,鼎湖山保护区作为肇庆市乃至广东省的生态瑰宝,其保护管理经验、发展模式及面临的挑战,对全市林业和自然保护地体系的规划具有重要参考价值。调研组表示,将充分吸纳本次调研成果,科学统筹鼎湖山保护区的发展需求、有益经验及相关建议,将其纳入市级林业发展规划,着力推动肇庆林业与自然保护事业在“十五五”期间实现更高质量、更可持续的发展,为绿美肇庆建设筑牢生态根基。
图41 参观展厅与户外调研
中共鼎湖山国家级自然保护区管理局总支部委员会成立党员大会顺利召开
2025年12月17日上午,中共鼎湖山国家级自然保护区管理局总支部委员会成立党员大会在鼎湖山保护区会议室召开。中共肇庆市直属机关工作委员会副书记莫金荣同志到会指导,鼎湖山保护区全体党员参加会议。
会议在庄严的国歌声中开幕。大会伊始,孙涛同志宣读了中共鼎湖山国家级自然保护区管理局党总支及其下设支部委员会的批复文件,全体党员审议通过《党总支筹备工作报告》《大会选举办法(草案)》及监票人、计票人名单,审议确定第一届党总支委员正式候选人名单。随后经无记名差额选举出总支部委员、在职支部委员及退休支部委员。
莫金荣副书记代表上级党组织对大会的圆满成功表示热烈祝贺,他指出,鼎湖山党总支的成立,标志着保护区党建迈入规范化、体系化新阶段,是贯彻“国之大者”的政治答卷。市直机关工委将一如既往做坚强后盾,与全体党员携手,把生态优势转化为发展胜势,让党旗在绿水青山间高高飘扬,为肇庆打造“绿色发展策源地”贡献鼎湖山样板。
王克亚同志代表新班子作表态发言,表示将牢记组织重托,团结带领全体党员,围绕中心、服务大局,以高质量党建引领保护区高质量发展,守护好鼎湖山生态安全屏障。
大会在《国际歌》中闭幕。此次由“树木园党支部”升格为“党总支”,标志着保护区党建工作迈入新阶段。全体党员一致表示,将在新一届党总支带领下,立足岗位、担当作为,为生态文明建设贡献更大力量。
图42 会议现场(左)肇庆市直机关工委莫金荣副书记讲话(右)
鼎湖山森林防火指挥部:以实战培训为抓手 全面提升森林火灾综合防控能力
国庆节之后,鼎湖山进入森林特别防护期。面对冬春季森林火险等级持续升高的严峻形势,鼎湖山森林防火指挥部总指挥长亲自领导,统筹党建与业务,迅速响应、精准发力,以“部署-宣贯-巡查-培训”闭环落实工作链条,尤其将实战化培训作为提升一线防控能力的关键抓手,全力筑牢鼎湖山冬春季森林安全防线。
2025年12月19日,组织召开鼎湖山国家级自然保护区管护工作专题会议,传达全区森林火险形势分析部署会议精神,并深入学习新修订的《森林草原防灭火条例》和《广东省森林火灾应急预案》。会议强调须着力提升安全意识,坚决克服麻痹思想,落实加大宣传力度、强化隐患排查整治、加强协调联动和野外火源管控措施,层层压实责任,形成强大合力,为后续工作推进奠定了坚实的组织基础。
部署会后,鼎湖山森林防火指挥部立即推动工作重心下移。12月21日,协调市、区两级专业力量到鼎湖山开展联合巡查,深入林区关键部位进行实地督查。巡查聚焦火源管控、设施维护、应急准备等环节,对发现的风险隐患现场交办、限时整改,形成管理闭环,确保各项防控措施在末端得到严格执行。
12月22日,鼎湖山森林防火指挥部与鼎湖山庆云寺联合举办2025年消防安全培训。本次培训具有三大突出特点:内容精准:紧扣“安全用火用电”与“以水灭火”核心技能,结合典型案例剖析,强化底线思维。形式实战:设置应急逃生、灭火器材操作及战术应用等实操环节,着力解决“如何正确处置”的问题。对象关键:组织近80名驻山单位骨干参训,有效覆盖防控前沿核心力量。通过培训增强人员“扎实、实用”安全救防技能和险情应对能力。
此次系列行动是中共鼎湖山国家级自然保护区管理局总支部委员会、鼎湖山森林防火指挥部系统强化森林火灾防控体系的缩影。未来,将持续以提升能力为核心,常态化开展培训演练,完善联防联控机制,加强基础设施维护,并深化宣传教育,推动形成“森林防火、人人有责、人人参与”的全民共治、联防联控格局,坚定不移守护鼎湖山的绿水青山。
图43 组织学习《森林草原防灭火条例》(左)和开展联合巡查督查(右)
图44 组织演练应急逃生、灭火器使用、以水灭火等环节
§ 保护区简讯
1. 2025年下半年,鼎湖山保护区科研考察共72批次,362人;参观鼎湖山自然教育中心共1110人;前来保护区开展野外教学实习的共3批次,529人。
2. 2025年7月5日,鼎湖山保护区管理局举办“2025年度第二次志愿者培训暨表彰迎新活动”,来自鼎湖山保护区的新老志愿者齐聚一堂,共同回顾年度工作成果。
3. 2025年7月10日,鼎湖山保护区管理局组织全局职工召开《深入贯彻中央八项规定精神 集中整治违规吃喝问题》主题教育学习会。会议通过警示教育、责任落实、精神宣贯三大环节,系统部署党风廉政建设工作。
4. 2025年7 月10 日,肇庆市档案馆馆长陈剑辉率队来到鼎湖山保护区开展联学共建活动。此次活动旨在深入贯彻落实习近平总书记对档案工作的重要指示批示精神,围绕“以档资政、服务大局”主题,就档案收集、整理、保管与开发利用展开深入交流,共同探索档案事业高质量发展的新路径。
5. 2025年7月23日,肇庆星湖风景名胜区管理局局长胡文龙率队到访鼎湖山保护区,与保护区管理局局长王克亚及局领导班子成员共同开展工作会商,双方围绕多个重要议题展开深入探讨,共同为推动鼎湖山协同发展出谋划策。
6. 2025年7月29日至30日,华南农业大学林学与风景园林学院陈红跃、黄少伟、谢正生、李奕震等教授组成专家团队,到鼎湖山保护区,围绕广东绿美生态建设和广东林业史画的编写专题调研保护区建区历史及典型自然植被类型保护等内容。
7. 2025年8月24日,由广东省林业事务中心主办,鼎湖山国家级自然保护区管理局承办的“粤港澳青少年走进森林文化”活动在鼎湖山保护区顺利开展。
8. 2025年8月11-20日,2025年植物标本采集与鉴定精品培训班顺利开展,鼎湖山保护区戴玉映作为学员参与,通过线上和线下的学习,顺利获得结业证书并荣获全体结业考评二等奖。
9. 2025年8月22日至23日,为期两天的《知行岭南・生命课堂进阶计划》2025年广东省生物学名师工作室联合研修班在鼎湖山保护区召开。
10. 2025年10月22日,江西石城赣江源国家级自然保护区管理局副局长徐辉明、刘智勇一行5人,赴鼎湖山保护区开展学习交流。办公室主任欧洁贞及相关工作人员予以热情接待并全程陪同。
11. 2025年10月28日至29日,时至重阳佳节,为切实保障鼎湖山及周边林区安全,严防森林火灾,实现"零火情、零事故"的防控目标,保障“登山”传统习俗有序进行,在园副主任杨子银指导下,鼎湖山保护区管理局、鼎湖山森林防火指挥部、鼎湖山树木园党支部提前部署,与鼎湖区森林防灭火指挥部等相关部门多级联动,全力筑牢重阳期间森林安全屏障。
12. 2025年11月1日,华南国家植物园内科普氛围浓厚,中国科学院第八届科学节2025广州专场暨中国科学院植物园第十一届名园名花展在此盛大举办。鼎湖山国家级自然保护区、鼎湖山树木园党支部携多项科普成果亮相,以多元化形式向公众解锁“北回归沙漠带上绿色明珠”的生物多样性密码。
13. 2025年11月13日,秋高气爽,丹桂飘香。肇庆市鼎湖区机关事务管理局副局长邓俊勇同志率领该局党总支成员二十余人,深入“北回归沙漠带上的绿色明珠”——鼎湖山国家级自然保护区,与鼎湖山树木园党支部联合开展“研学共建·守护绿脉”主题党日。鼎湖山树木园党支部组织委员孙涛、宣传委员陈智方及全体党员热情接待并全程陪同。
14. 2025年11月26日,肇庆市高要区组织40余名学生走进鼎湖山国家级自然保护区,以探索自然奥秘 赋能科学教育——校地共建助力“百千万工程”走深走实为主题,开展了一场富有成效的自然科学研学实践活动。
15. 2025年11月27日,内蒙古自治区大青山自然保护区管理局乌兰察布分局纪委书记周红兵、副局长张翔等一行14人,赴鼎湖山保护区开展学习考察。
16. 2025年11月,鼎湖山保护区成功举办了“青少年科学探究计划:跨学科实践与自主创新行动(第一期)”暨第六届广东省森林文化周系列科普活动。
17. 2025年11月30日,第三届全国植物科学科普创新作品大赛总结会在深圳召开,大赛评选结果揭晓,鼎湖山保护区提交的科普文章《科学家精神在中国第一个自然保护区的薪火相传》荣获铜奖,鼎湖山保护区也凭借在科普工作中的卓越组织与推动,荣获优秀组织奖。
18. 2025年12月6日,来自暨南大学广州法语联盟的师生约50人走进鼎湖山世界生物圈保护区,深入探寻人与自然和谐共生的生态奥秘。本次活动是在中国法语联盟网络携手联合国教科文组织“人与生物圈计划”( MAB France)发起的“中国法语联盟生态责任奖”活动合作框架下,特别策划的一次户外沉浸式法语科教之旅,体验鼎湖山保护区生物多样性的独特魅力。
-------------------------------------------------------------------------------------------------------
编辑:俞梦笑 陈智方 校审:刘菊秀 王克亚