广东鼎湖山森林生态系统国家野外科学观测研究站
新闻公告
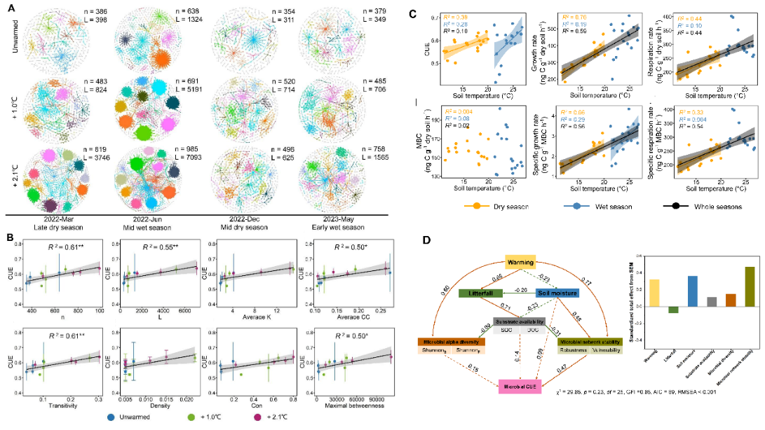
鼎湖山站研究揭示微生物网络重组驱动长期增温下微生物碳代谢的热适应
作者: 鼎湖山站 更新时间: 2025-11-13

土壤每年因微生物的分解作用向大气排放约40-60 Pg的碳。气候变暖预计将进一步刺激微生物对土壤有机碳的分解,导致正的碳-气候反馈效应。然而,尽管已有大量关于增温下微生物碳代谢特征及其对土壤有机碳分解影响的研究,但多基于短期实验的观测研究。人们对长期增温影响下土壤微生物碳代谢的变化特征及其驱动机制了解有限,特别是在热带和亚热带森林中,这阻碍了对土壤碳-气候反馈的准确预测。微生物碳利用效率(即微生物将底物碳用于自身生长的比例)对土壤碳积累至关重要,但其如何随增温持续时间而变化仍不清楚。

基于此,中国科学院华南植物园鼎湖山站刘菊秀研究员团队基于在鼎湖山建立并连续运行十余年的野外生态系统水平增温平台(+0°C、+1.0°C、+2.1°C),开展了南亚热带森林土壤微生物碳代谢对长期增温的响应与适应机制研究。研究发现,增温10年后,微生物碳利用效率与温度呈正相关,这与以往预期的碳利用效率随温度升高而下降的趋势相反,说明微生物碳代谢在长期增温下发生了调整。这种转变并非由微生物多样性的变化以及底物碳有效性驱动,而是由微生物群落向更稳定的网络结构重组所致(图1)。这些网络主要由生长缓慢但高效的微生物(K策略微生物)组成,从而增强了微生物代谢的热适应能力。最终,微生物的呼吸作用和生长恢复到与未升温土壤相当的水平,部分抵消了最初的碳损失。这与先前温带森林中的仅土壤增温实验观测结果不同。

该研究对于提高南亚热带森林土壤碳-气候反馈预测的准确性具有重要意义。尽管近年来微生物碳利用越来越多地被纳入许多模型中,但它通常被限制在一个固定值或特定范围内,而不受微生物生理和生态过程的约束。该研究强调,地球系统模型需包含微生物相互作用的信息,以约束微生物碳利用效率随增温持续时间的动态变化。然而需要注意的是,尽管研究表明亚热带森林土壤对增温具有一定的自我缓冲能力,但这种能力并不是无限的。在更剧烈的增温下,微生物的这种自我调整能力可能被削弱甚至丧失。因此,研究强调维持低碳排放的努力不能松懈。

该研究是对增温实验平台先前观察到亚热带森林土壤有机碳对增温的时间变异性响应的进一步机制验证(https://doi.org/10.1111/gcb.17072https://www.cell.com/one-earth/abstract/S2590-3322(25)00291-X)。相关研究成果以《Robust microbial interactions, not diversity, dominate metabolic thermal adjustment following decadal warming in a subtropical forest》为题,发表在Science Advances(IF5-years=14.1,中科院一区)上。中国科学院华南植物园鼎湖山站刘旭军博士后和周曙仡聃副研究员为论文的共同第一作者,闫俊华研究员、刘菊秀研究员和美国密歇根大学Peter B. Reich院士为共同通讯作者。研究得到了国家自然科学基金、广东省重点项目、广东省科技计划和中国博士后科学基金的支持。论文链接:https://www.science.org/doi/10.1126/sciadv.adz3747


图1 长期增温下土壤微生物碳代谢热调整的驱动机制

版权所有:国家生态系统观测研究网络 京ICP备05002838号-58
Email: dhf@cern.ac.cn TEL:020-37252615 技术支持:国家生态科学数据中心 • 中国科学院计算机网络信息中心